教学管理动态 | 我院课程组正式成立,开启教学新征程!
课程组成立:为教育注入新力量
为了加强基层教学组织建设,完善教学管理组织体系,推进教学团队建设有序进行,促进课程体系建设与改革,强化教学过程管理,提高教学质量,决定建立课程组及课程组负责人制度。
自2024年12月30日至 2025年1月5日,这段时间里,由罗成立院长、林虹副院长及程悦副院长牵头,各系主任及骨干教师们齐聚一堂,围绕课程组的组建展开了多轮热烈且深入的讨论。大家结合学院现有的教学资源、师资力量以及学生的学习需求,全方位、多角度地探讨课程组的定位、职责与运行机制。从课程的分类整合,到教师的合理调配;从教学方法的创新探索,到教学质量的评估提升,每一个细节都经过了反复的斟酌与论证。经过不懈的努力,最终确定了课程组的组建方案,为后续的教学改革工作筑牢了根基。

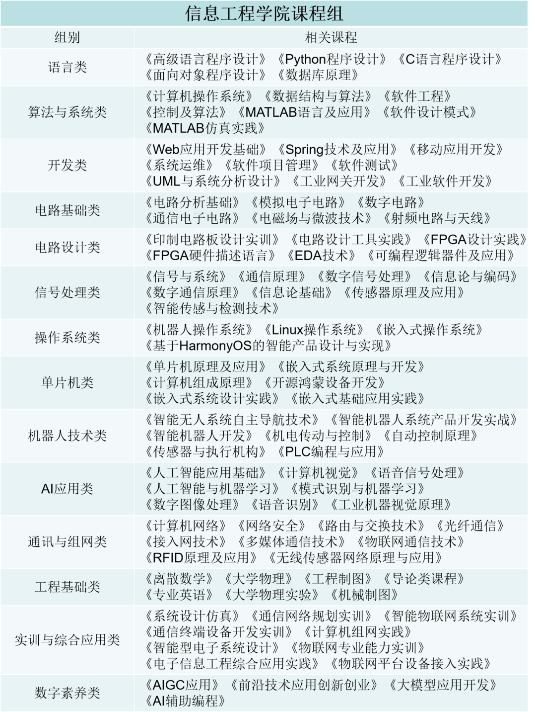
依据《阳光学院本科教育教学主要环节质量标准》等相关文件要求,紧密贴合我院五个工学专业的人才培养方案,我们精心规划,拟组建院级 14 个课程组教研室。这些课程组涵盖了语言类、算法与系统类、开发类、电路基础类、电路设计类、信号处理类、操作系统类、单片机类、机器人技术类、AI 应用类、通讯与组网类、工程基础类、实训与综合应用类、数字素养类等多个领域。它们的成立,旨在全方位加强基层教学组织建设,系统性提升教师教育教学能力,为学院的教育教学改革注入源源不断的动力,为培养高素质人才奠定坚实基础。

课程组的组建遵循两大核心原则:一是实现双全覆盖,确保每一位任课教师和实验技术人员都能融入课程组,每一个专业都能得到课程组的有力支撑,让广大教师在团队中找到归属感,充分激发他们参与本科教学工作的热情与创造力;二是利于功能发挥,课程组以专业建设、课程教学、教育教学改革研究为核心任务,积极开展多元探索,大力促进各项工作的有序、高效开展。同时,鼓励课程组打破学科界限,推动课程与学科的深度融合,将现代信息技术巧妙融入教育教学的每一个环节,为学生创造更加生动、有趣、高效的学习体验。
创新运行模式,助力教师成长
01师德师风为引领
课程组始终将师德师风建设摆在首位,积极引导教师大力弘扬教育家精神。在日常的教学工作中,时刻提醒教师牢记为党育人、为国育才的初心使命,以《新时代高校教师职业行为十项准则》为行为规范,严格要求自己。通过定期组织师德师风培训、分享先进教育工作者的感人故事等活动,让教师们在思想上受到深刻的洗礼,将高尚的师德融入到每一堂课、每一次与学生的交流互动中,真正做到言传身教,为学生树立良好的榜样。
02教学工作担重任
在教学实践中,课程组充分发挥其组织协调作用:
1.根据课程建设、教学改革以及教学任务的具体情况,课程组开展常态化的教研活动,严格把关课程的教材选用,结合课程目标与学生实际需求,选用近些年高质量、新版本的优质教材。同时,按照教学规范化建设的基本要求,制订并适时完善课程教学大纲、授课计划及教案,并开展教学方法实践研讨,不断推进教学改革的深入。
2.学期初教学材料自查互查:期初时,课程组组长需带领组内老师对期末教学材料进行自查、互查,查看试卷、非试卷材料的规范性,确保教学材料的完整性和准确性。
3.积极组织教师相互听课,让大家在交流中学习,在学习中成长:定期开展教学经验交流活动,分享教学中的成功案例与应对难题的智慧,为教师们提供一个相互启发、共同进步的平台。
4.期末试卷与非试卷考核方案审核:课程组组长在期末时负责审核试卷和非试卷考核方案,确保考核内容与教学大纲一致,考核方式科学合理,能够全面反映学生的学习成果。
03课程建设强根基
课程组深知课程建设对于提升教学质量起着核心作用,所以现阶段,在教材、教辅资料、课件以及题库等多种形式的教学资源构建工作上,正全力以赴地投入大量精力。在教辅资料和课件制作上,充分利用现代信息技术,融入丰富的案例、生动的图片与视频,让教学内容更加直观易懂。持续更新教学内容,紧密关注学科前沿动态,将最新的研究成果引入课堂;不断改进教学方法与手段,探索线上线下混合式教学、项目式教学、小组合作学习等多元化教学模式,激发学生的学习兴趣与创造力。
04教育研讨促提升
为了给教师提供持续学习与成长的机会,课程组全面落实集体备课制度、定期研讨制度、开新课新开课试讲制度和青年教师导师制等一系列行之有效的制度。常态化组织集体备课,让教师们集思广益,共同攻克教学中的重点难点问题;定期开展业务学习研讨活动,邀请校内外专家学者进行专题讲座,分享最新的教育教学理念与方法,拓宽教师的视野。对于新开课的教师,严格执行试讲制度,邀请经验丰富的教师进行指导点评,帮助他们快速提升教学水平。通过这些制度的扎实落地,为教师的专业发展注入源源不断的动力,助力他们在教育教学的道路上不断前行。
展望未来:砥砺奋进铸辉煌
信息工程学院课程组的成立及教材研讨会的成功举办,标志着我们向更高水平的教育教学迈出了坚实的一步。我们坚信,在全体教师的共同努力下,课程组将成为推动学院教育教学改革的重要力量。未来,我们将继续深化教育教学改革,加强基层教学组织建设,提升教师教育教学能力,为培养更多高素质人才贡献力量。
我要评论 (网友评论仅供其表达个人看法,并不表明本站同意其观点或证实其描述)
全部评论 ( 条)