工作申报系统
|
资源服务平台
|
建设高校申报入口
云平台登录
首页
社区风采展示活动
热点关注
社区看点
直播频道
当前位置:
首页
>
>
分享
0
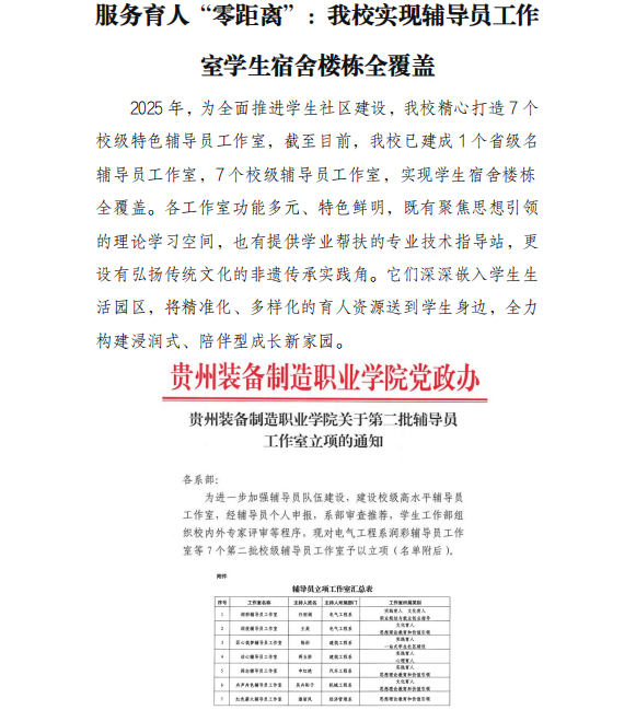
服务育人“零距离”:我校实现辅导员工作室学生宿舍楼栋全覆盖
发布时间:2026-02-27 14:07:24
分享
0
责任编辑:张芸
我要评论
(网友评论仅供其表达个人看法,并不表明本站同意其观点或证实其描述)
发表评论
全部评论
(
条)
查看更多评论
已显示全部评论
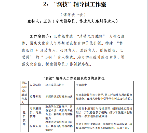
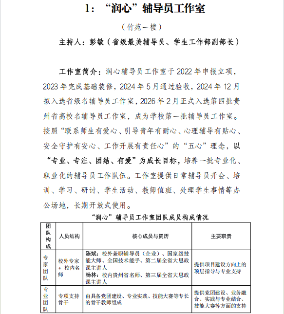
1个省级名辅导员工作室,7个校级辅导员工作室在学生社区落地,实现学生宿舍楼栋全覆盖,近距离服务学生成长成才。
{data.addUser}
{data.time}
{data.content}
[更多]
项目基本情况
相关推荐
湖北科技学院:系统推进学生公寓管理体制创新 着力提升“一站式”学生社区育人实效
党建赋能·四维融合,构筑“一站式”学生社区育人新场域
融合“六大元素”、建成“八大社区”,GDMUers未来生活更美丽!!
上海交通大学:
空间
经费双轮驱动,硬件优化协同增效——“一站式”学生社区高效条件
保障
的探索
贵州黔南科技学院创新“12347+n”管理模式,打造“一站式”学生社区育人新阵地
热度榜
首批试点单位
第二批试点单位
自主试点单位
{data.num}
{data.studioName}
{data.summary}
我要评论 (网友评论仅供其表达个人看法,并不表明本站同意其观点或证实其描述)
全部评论 ( 条)