我校2026年度河南省教育强省专项研究项目获批5项
来源:郑州经贸学院
发布时间:2025-10-15 08:28:44
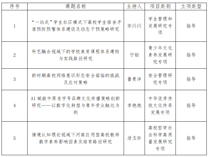
近日,河南省教育厅正式公布《2026年度河南省教育强省专项研究项目立项名单》,我校申报项目再创佳绩,共5项课题获批立项。

立项名单
此次我校5项课题成功获批2026年度河南省教育强省专项研究项目,涵盖学生管理、美育建设、网络安全、文化传播及教师发展等多个关键领域,充分彰显了我校在哲学社会科学研究方面的深厚积淀与创新能力。
展望未来,学校将以此为契机,切实加强项目过程管理,全力支持各课题组深化研究,力争产出一批具有理论价值与实践意义的优秀成果,并将研究成果有效转化为推动学校高质量发展的动力,为河南省教育强省建设积极贡献智慧与力量。
我要评论 (网友评论仅供其表达个人看法,并不表明本站同意其观点或证实其描述)
全部评论 ( 条)