回眸“十四五”·奋进向未来|交大希望学院“十四五”课程建设全景图——从课程重塑到“思专融合”
走进西南交通大学希望学院的课堂,你会发现,课堂正在悄然蜕变。这里既有专业知识的深入传授,也有价值引领的无声浸润;既有传统教学模式的扎实传承,也有数字化创新的生动实践。在该校交通运输系的《现代物流学》的课堂上,教师剖析“一带一路”物流案例时,学生眼中闪烁的是对国家战略的认同;当《高等数学》课堂融入数学史与科学家故事,理性思维与价值引领悄然共鸣……
这些片段,折射出学校“十四五”以来以课程建设为抓手,构建课程有魂、教学有道、育人有方,推动教学改革向纵深发展的生动实践。

专业课程重构:紧扣行业,重塑内容与教法 筑牢人才培养主阵地
课程建设作为教学基本建设,不仅总结教学改革成果,更通过建立教学规范为持续提高质量提供保证。系统化的课程建设能有效提升整体办学水平。它通过科学规划课程目标、内容和方法,构建与社会需求衔接的五维课程结构,避免教育脱节。其作用主要体现在:优化人才培养体系;提升教学质量,推动教学改革与创新,因此,课程建设是提升教育教学质量的核心工程。
“十四五”以来交大希望学院在课程建设中紧密对接行业需求与应用型人才、现场工程师培养定位,推动各专业课程体系重构与教学模式创新。
学校交通运输系在课程建设上创新实施“双元双环一体,三师三轨并行”人才培养模式,其《货物运输组织》课程构建起“课前—课中—课后”全链条线上教学闭环,已成功获批四川省应用型示范课程和省级一流课程。

《货物运输组织》获批省一流本科课程
机电与轨道车辆工程系的课程建设围绕现场工程师培养目标,构建“高素质、厚基础、多口径、强能力”课程体系,积极开发活页式案例资源库,创新“岗课赛证”综合育人路径。“十四五”期间系部教研室教师编写并出版了《铁路货车设计与制造》《城市轨道交通车辆总体构造》等多部教材;《城市轨道交通车辆总体及转向架》课程已获评四川省线上线下混合式一流本科课程。

机电系自编自用多部教材
信息工程系则紧密围绕产业发展需求,系统推进课程建设与教学模式创新。在课程体系上,构建“1235”人才培养体系;课程实施方面,系部重点开展混合式教学改革,强化课堂互动与实践能力培养,已建成3个核心课程团队。

教育部高校学生司第二期供需对接就业育人项目
土木工程学院以专业升级与数字化融合为主线,扎实推进课程体系建设与教学模式创新。建筑与土木工程系以课程思政与虚拟教研室建设为重点,依托虚拟教研室推动课程资源共建、教学模式共研与教学能力协同提升,促进课程体系持续优化与教学实效不断增强。建设工程管理系聚焦课程内容更新与教学创新,全面融入行业新技术,其《施工方法与组织Ⅱ》获评省级一流课程,并积极推行“N+1”考核模式。城乡建设系深化“三实两体一融合”人才培养模式,推动智能建造课程融合,开发《智能建造》公共选修课,参与组建高铁智慧建造产教融合共同体,共建校外实践基地。

希望教育集团首批跨院校虚拟教研室建设试点名单

四川高校智能建造学科建设交流研讨会参会教师合影
会计系以智能会计转型为导向,重构专业课程体系,推行“原理讲解+案例研讨+沙盘模拟+开发实战”四位一体混合式教学模式,强化学生软件开发与实务能力。商务系课程建设以各级“金课”与课程思政项目为平台,组建团队分层推进。

会计系1234全过程育人体系



商务系课程团队
护理系构建了“医学基础—专业核心—专业限选”三维课程框架,形成贯通理论、实践与创新的教学体系。基础部聚焦教学数字化与质量评价改革,成功立项省级重大教改项目《教育数字化背景下基于OBE理念的地方应用型高校人才培养质量评价与持续改进机制研究与实践》。其中课程《团体心理辅导》立项省级一流课程,同时全面完成非实验类课程的线上教学资源升级。

护理系课堂理论+实践

基础部立项省级重大教改项目
基础课程锻造内核:夯实根基,拓展能力与视野
在筑牢思政根基的同时,学校大力加强外语课程、信息基础系列课程、高等数学系列课程三大公共基础与通识课程的内涵建设,将其建设为支撑学生可持续发展能力和专业学习的基础承重墙。

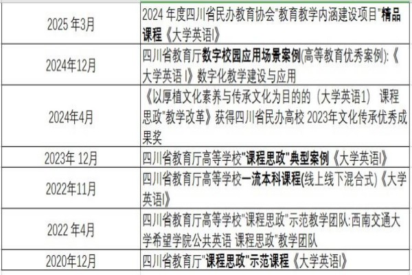
外语课程坚持思政融合与语言能力并重,在拓宽国际视野中厚植家国情怀。《大学英语I》累计获得7项省级以上重要奖项与认定,包括四川省一流课程、四川省民办教育协会精品课程和四川省“课程思政”示范课程和典型案例,其教学团队获得四川省“课程思政”示范教学团队等。课程组教学竞赛成绩突出,教师累计荣获国家级教学竞赛奖项13项、省级奖项24项。教研能力持续提升,承担省哲学社会科学规划、四川省民办教育协会等课题28项,出版教材17部,发表核心论文8篇。

《大学英语I》累计获得7项省级以上重要奖项与认定
信息基础系列课程紧密对接教育数字化趋势,注重前沿知识与实践能力融合。《Web应用软件开发》获评省级应用型示范课程,教学团队荣获四川省民办教育协会教学科研优秀团队。课程组积极探索数字化教学,获评四川省高等学校数字化优秀案例1项,承担中国电子劳动学会等教改课题5项,获授权专利5件、软件著作权20件,发表核心论文18篇。
高等数学系列课程着力夯实专业基础,培养学生理性思维与科学素养。教学团队获评四川省民办教育协会优秀教师团队,荣获四川省现场统计学会教学成果奖1项。团队积极推动教学改革与资源建设,承担省厅级课题1项,省级示范课程1项,省级课程思政案例1项,市厅级校级课程建设项目18项,获授权发明专利1件,软著4件,编著出版的《线性代数及其应用》获评四川省应用型本科高校联盟优秀教材。


四川省首批省级线下、线上线下混合式社会实践一流本科认定
思政融合贯通:“11155”体系立柱架梁,课程有魂,育人无形
在推进课程思政建设中,学校依托专业特色,深化思政教育与专业教育融合,积极开展系列讲座、教学竞赛及论文评选等活动。通过组织课程思政教学分享、教师创新大赛,并汇编《应用型人才培养教改论文集》等材料,促进成果凝练与固化。
学校坚持将思想政治教育贯穿人才培养全过程,创新构建了“11155思专融合”课程思政体系,即以“立德树人”为一个根本,围绕“学生中心”一个核心,紧扣课程这一主要载体,通过体系建设、师资建设、平台搭建、保障强化、体系优化这五项举措,实现课程思政在人才培养方案、教学大纲、课程案例、课堂教学、考核评价这五个环节的全链条深度融合。

“11155思专融合”课程思政体系
马克思主义学院从机制、教学、实践与技术四个维度系统推进课程思政建设,形成“思政课程+课程思政+智慧思政+协同育人”四位一体育人体系。通过建立校领导“听、带、讲”全链条工作机制、完善专项保障与激励机制,强化思政课建设顶层设计。
在全校统筹推进下,各院系结合专业特色积极推进课程思政。轨道交通学院交通运输系作为试点单位,以“三化四引领”支部工作法为抓手,扎实推进内涵建设,相关成果于2023年获评四川高校“双带头人”教师党支部书记工作室培育单位。外语系构建了“四融三进”课程思政育人体系,实现思政教育与语言能力培养深度融合。以省级课程思政示范课程、一流课程及示范教学团队《大学英语I》为标杆,辐射带动全系课程建设。会计系以省级课程思政示范课程《管理会计学》为引领,围绕智能会计人才培养目标,系统重构课程建设、教学内容与方法。

四川高校“双带头人”教师党支部书记工作室
截至目前,学校已累计立项《现代物流学》《货物运输组织》《高等数学A1》等7门省级课程思政示范课程,自主立项校级示范课程190门,建成省级课程思政示范教学团队2个,获评省级课程思政典型案例4个,实现了课程思政示范课程与示范教学团队的全覆盖。


创新驱动教改:以赛促教,激活课堂
学校坚持以创新驱动课程建设,通过举办说课比赛、教学技能竞赛、课程改革交流等活动,不断优化教学模式与方法,有效提升课程教学质量。
说课大赛集中展现教师队伍的育人能力与学校数字化教学改革的成果;课程思政建设工作推进会,推动思想政治教育全面融入人才培养各环节,切实发挥所有课程的育人功能,为培养高素质应用技术型人才提供坚实支撑。

第十二届说课大赛

校长陈叶梅在课程思政建设工作推进会上讲话
展望“十五五”,学校将继续以课程建设为抓手,深化产教融合,推进数智化转型,打造更多具有“高阶性、创新性、挑战度”的“金课”,为培养“底色亮、实践强、善创新、敢担当”的高素质应用型人才筑牢教学根基。
我要评论 (网友评论仅供其表达个人看法,并不表明本站同意其观点或证实其描述)
全部评论 ( 条)