推进第二课堂建设,强化育人效果
马克思主义学院深入贯彻落实教育部“一站式”学生社区综合管理模式建设要求,以“学生主体、多元协同、长效治理”为核心理念,通过组织构建、活动赋能、评价激励三维联动,激发学生参与社团治理的内生动力。
一、体系构建:打造“三位一体”参与平台,夯实长效治理基础
(一)组织体系——从“松散管理”到“网格化自治”
社团自2019年成立以来,在摸索中创新“1+5”社团组织架构:“1”即由学院团委统一领导及马院教师指导下,形成的社长牵头的功能型学生理论社团,“5”涵盖社团的组织部、宣传部、编辑部、外联部、文秘部为主要结构的学生自治组织,以保障在社团的各项活动中实现问题“发现—反馈—解决”闭环响应。
(二)活动体系——从“被动参与”到“主动策划”
建立“社团活动需求清单+学生创意竞标”机制:星火社每月发布结合时事政治、重大节庆日、纪念日等为主题的理论活动和实践活动的需求清单,竞标成功的部门统筹负责活动策划、组织与实施,社团也将根据活动举办次数及质量颁发学期集体性奖励,从而大大提升学生的主动性与积极性。如在竞标中相继举办了羽毛球联谊比赛、自治区博物馆参观活动、养老院志愿服务活动、3.15国际消费者权益日学习活动、学雷锋志愿者活动等。
(三)评价模式——从“间接反馈”到“问题面对面”
结合学生实际,开展“问题面对面”活动,将学生在社团中遇到的涉及活动策划、组织、人员调配、社团干部作风等问题,定期进行“红红脸、出出汗”的现场活动,现场解答并解决问题,有效提升社团学生的主人翁意识与参与感。
二、机制创新:构建“三维驱动”长效机制,激活学生主人翁意识
(一)党建引领机制
通过党建引领,加强党建与社团工作相融合,不断推动社团活动与习近平新时代中国特色社会主义思想、新时代党的治疆方略有机融合,配合第三次中央新疆工作座谈会、党史教育、党的二十大精神、铸牢中华民族共同体意识、“总书记在新疆”等主题开展各类社团理论与实践活动,取得突出成效。
(二)朋辈赋能“传帮带”机制
高年级学生担任“社团成长导师”,对低年级学生开展手把手业务培训,再如毕业学长学姐录制相关视频,为未毕业学生的成长成才提供经验之谈,更好的助力学生发展。

在微信公众号中发布前任社长对新社员们的经验分享
(三)文化浸润“品牌培育”机制
打造文化矩阵,丰富学生文化生活,如社团文化设计(社团logo、社服等)、“书香致远,墨韵流芳”读书活动、红色经典朗读、五四快闪活动、参观自治区博物馆、乌鲁木齐市博物馆、科技馆、文庙、一炮成功基地、毛泽民故居等,让学生在理论中学,在实践中悟,丰富学生的文化生活。

自治区博物馆参观活动
三、育人成效:从“被动管理”到“主动治理”的生动实践
(一)学生榜样团队示范引领
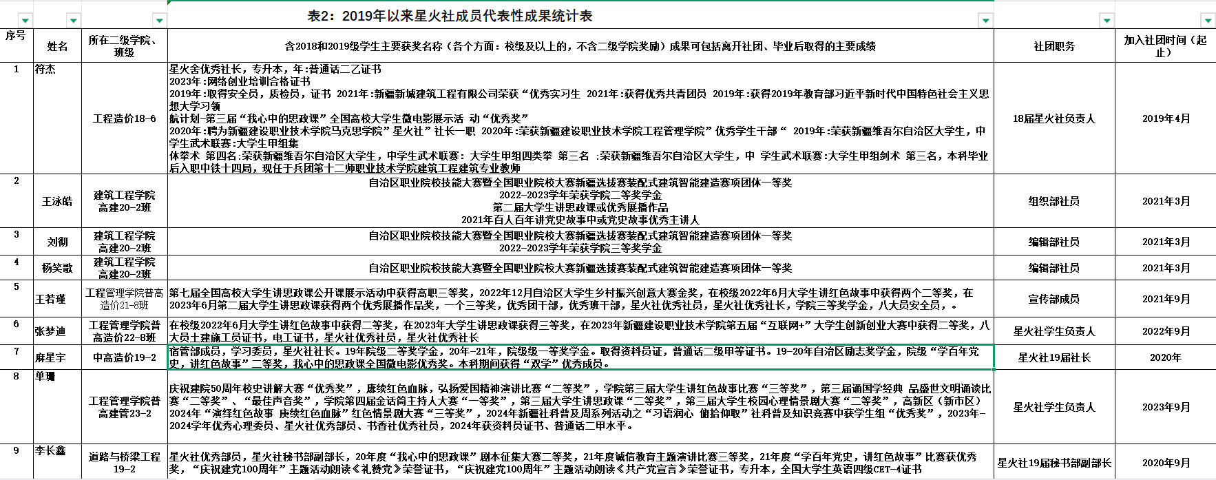
马克思主义学院星火社注重发挥学生榜样团队的示范带动作用,通过培育一批有影响力、有创新力、有凝聚力的学生自治团队,形成“点亮一盏灯,照亮一大片”的辐射效应。这些团队既是社团治理的参与者,更是育人成效的代言人,展现了新时代青年“自我教育、自我管理、自我服务”的生动实践。其中学生团队多人多次获得学院奖学金、人民政府奖学金、国家奖学金;多次获得校级、自治区级及国家级奖项;并有近二十名学生成功专升本。

部分社团学生代表性成果
(二)社团治理效能显著提升
历届社团学生在学院的学生管理、专业学习、活动组织、技能大赛等各项活动中都起到了带头作用,各方面能力都得到了显著提升。如社团多次承办马克思主义学院主办的各项校级活动,如红色经典朗读活动、大学生讲红色故事、大学生讲党史故事、大学生讲思政课、“校园无烟,空气清新——校园禁烟活动”等,社团学生在承办活动中得到全方位的锻炼,并取得较好成效。同时,2022年,社团被自治区团委评选为思想政治类-活力社团,2023年、2024年,社团连续被学院团委评选为“校园十佳社团”。

社团承办第二届大学生讲思政课活动
(三)育人成果辐射推广
马克思主义学院星火社不仅注重内部育人成效的提升,更积极推动优秀学生走出去,让育人成果惠及更广范围,助力新时代高校思政工作高质量发展。如参与米东区植树活动、走进养老院、为马路栏杆做清洁、走进社区进行宣讲等,形成较好的社会效应。

社团学生在米东区参加植树活动
马克思主义学院星火社通过激发学生内生动力,将社团活动转化为第二课堂。未来将持续深化“学生自治、师生共治”模式,让社团成为学生成长成才的温暖家园。
我要评论 (网友评论仅供其表达个人看法,并不表明本站同意其观点或证实其描述)
全部评论 ( 条)