紫卿书院学子在“互联网+”创新创业大赛江苏省选拔赛中再创佳绩
发布时间:2022-07-28 12:09:14
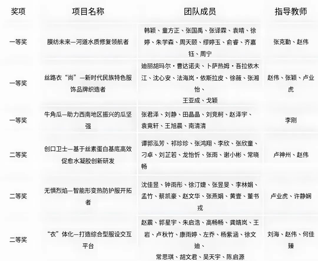
近日,第八届中国国际“互联网+”大学生创新创业大赛江苏省选拔赛落下帷幕。苏州大学纺织与服装工程学院(紫卿书院)学子再创佳绩,荣获一等奖3项,二等奖3项。

大赛启动以来,全省共有155所高校(含79所职业院校)的12.3万支团队(含职教赛道团队)50.6万人次报名参加初赛(校赛)。大赛既是全省参赛面最广、覆盖高校最全、参赛团队最多、参赛水平最高、影响最大的大学生创新创业盛会,也是规模最大、形式最新、最为生动的思政大课堂,成为深化高校创新创业教育改革的重要平台。

为进一步推进“铸魂逐梦”工程,领航学生成长成才,结合“一站式”学生社区综合管理模式改革,纺织与服装工程学院(紫卿书院)将专业教育与创新创业教育相融合,以通识模块、专业模块、高端纺织模块、创新实践模块为基础,推进独具纺织特色的新工科人才创新创业实践课程体系。通过基础层次、提高层次、顶尖层次,以年级为梯度,师生协力创新,深化“乐创训练营”组织开展,实现学院创新创业人才培养新路径。

从2021年9月份筹备,2022年4月份举办学院 “丝创未来”大学生创新创业大赛,再到苏州大学“互联网+”大学生创新创业大赛,从初赛到决赛,学院师生协力创新,坚持以赛促教,以赛促学,营造出创新创业良好氛围。学院将以本次大赛取得的优异成绩为契机,深入探索人才培养新途径,增强紫卿学子创新创业意识和能力,促进创新引领创业、创业带动就业,强化科研育人与实践育人,不断提高人才培养质量。
我要评论 (网友评论仅供其表达个人看法,并不表明本站同意其观点或证实其描述)
全部评论 ( 条)