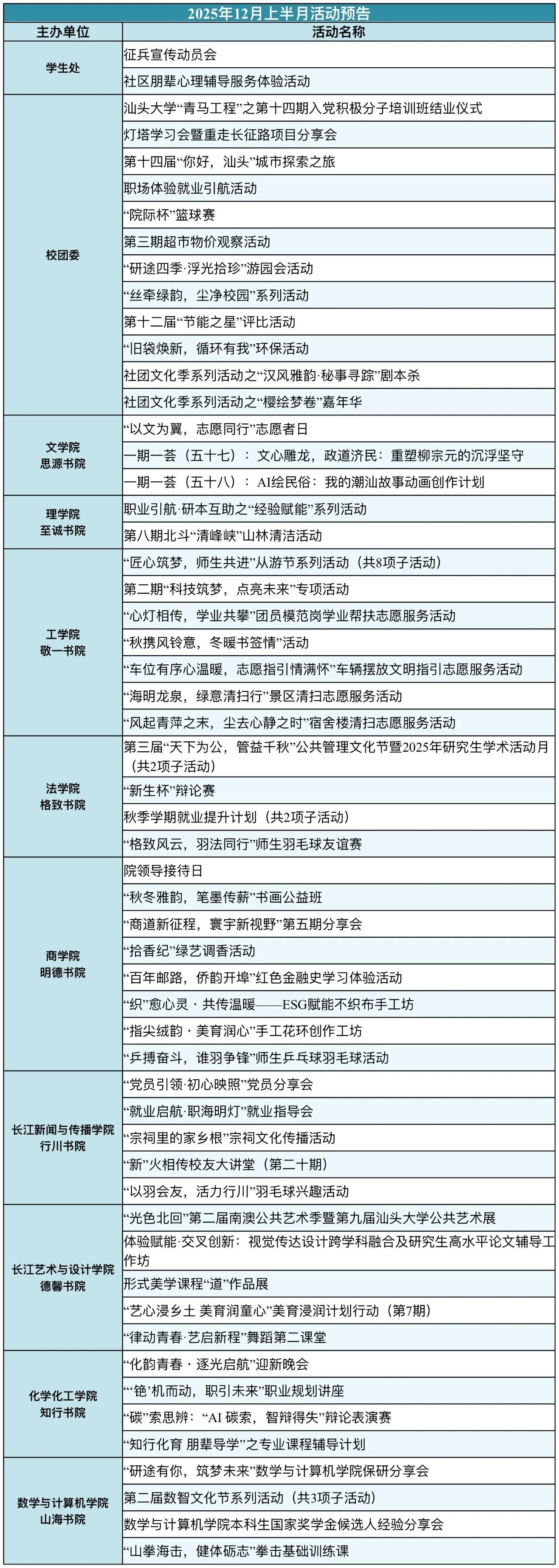
十二月上半月“一站式”学生社区活动一览
东序承初心,少年赴新章
十二月上半月
学生处、校团委及各院
将开展活动 67项
其中
思想引领类9项,人文素养类12项
专业素养类12项,公益奉献类18项
体育精神类8项,职业素养类7项
人格情商类1项
一起来看看吧!

// 学生处 //
01征兵宣传动员会
活动时间:12月3日、12月10日
活动地点:桑浦山校区、东海岸校区
活动类型:思想引领类
活动内容:活动邀请汕头市金平区人民武装部政工科科长陈骏畅开展征兵政策解读与宣讲活动,组织退役大学生分享参军经验,同时设置交流环节,为同学们提供征兵报名咨询,帮助学生深入了解征兵流程,激发参军报国热情。
02社区朋辈心理辅导服务体验活动
活动时间:11月10日—12月7日每周三
活动地点:线上线下
活动类型:人格情商类
活动内容:活动面向全体同学开放社区朋辈心理辅导服务体验,将由受过系统培训的非专业人员(同学),利用自身经验与心理学知识,通过鼓励、倾听、支持、交流、分享等方式,为无严重心理困扰、寻求倾听与支持的同学提供及时、有效的心理支持。活动提供线上线下服务,全程匿名保密,不记录个人信息及辅导内容,保障隐私安全。
// 校团委 //
01汕头大学“青马工程”之第十四期入党积极分子培训班结业仪式
活动时间:12月6日
活动地点:桑浦山校区、东海岸校区
活动类型:思想引领类
活动内容:结业仪式将组织各临时团支部进行主题汇报。通过汕头大学青年马克思主义者培养工程之第十四期入党积极分子培训班学习,引导学员关注时事政治,投身地方和社会发展,使他们懂得党的性质、纲领、宗旨、组织原则和纪律,懂得党员的义务和权利,帮助他们端正入党动机,确立为共产主义事业奋斗终身的信念。
02灯塔学习会暨重走长征路项目分享会
活动时间:12月7日
活动地点:东海岸校区E栋教学楼
活动类型:思想引领类
活动内容:活动计划从项目分享、专题活动、嘉宾访谈、青年代表分享四个环节展开,旨在引导全体师生学习和领悟长征精神的具体内涵,激发全体师生的爱国热情与民族自豪感,为中华民族伟大复兴的中国梦贡献智慧和力量。
03第十四届“你好,汕头”城市探索之旅
活动时间:10月15日—12月3日
活动地点:线上、线下
活动类型:人文素养类
活动内容:新生自由报名组队,开展汕头城市探索活动,并从文化、美食、风景等角度创作视频、图文等不同形式的作品。后续将组织开展答辩分享会以及现场体验活动,让新生深刻感受潮汕文化的独特魅力,增强对汕头文化的认同感和归属感。
04职场体验就业引航活动
活动时间:12月15日
活动地点:各企业、公司
活动类型:职业素养类
活动内容:本次活动将邀请企业从业者讲解行业趋势、岗位需求,组织企业实地参访,同时开展简历撰写、面试技巧培训及模拟招聘,提供职业测评、个性化职业规划指导,联动企业对接实习机会等环节,帮助学生打破校园与职场信息差,明确职业方向,掌握实用求职技能,积累实践经历,提升求职竞争力,科学规划职业路径。
05“院际杯”篮球赛
活动时间:11月9日—12月20日
活动地点:桑浦山校区
活动类型:体育精神类
活动内容:“院际杯”篮球赛是汕头大学一年一度的体育盛事,主要分为为院际杯小组赛、季军赛和冠军赛,旨在弘扬体育精神,落实阳光体育行动,积极倡导“健康第一”的理念,促进各学院同学间的交流互动。
06第三期超市物价观察活动
活动时间:12月10日
活动地点:桑浦山校区、东海岸校区
活动类型:公益奉献类
活动内容:活动通过招募校园超市物价观察员,对校内各超市的商品价格进行抽查,让同学们更好地参与到校园管理中,行使自身监督的权利,为更好地规范校内超市商品价格做出努力。
07“研途四季·浮光拾珍”游园会活动
活动时间:12月6日、12月13日
活动地点:桑浦山校区、东海岸校区
活动类型:人文素养类
活动内容:本次活动以“研途四季·浮光拾珍”为主题,旨在通过四季文化体验与互动游戏,弘扬中华优秀传统文化,增强研究生的文化自信与文化意识。在游园过程中,参与者将亲身体验非遗技艺、感受节气之美,培养“有识”的文化素养与“有恒”的探索精神;在团队合作中锤炼“有志”的协作意识,最终实现“有为”的自我成长与集体共融。
08“丝牵绿韵,尘净校园”系列活动
活动时间:10月24日—12月14日
活动地点:东海岸校区、海明公园堤岸
活动类型:公益奉献类
活动内容:通过组织志愿者对海明公园堤岸、校内公共区域、教学楼等进行常态化清洁与维护,切实解决校园内外存在的卫生死角、垃圾遗留及公共设施维护等问题,营造一个干净、整洁、优美的学习与生活环境。
09第十二届“节能之星”评选活动
活动时间:11月8日—12月8日
活动地点:桑浦山校区、东海岸校区
活动类型:公益奉献类
活动内容:本次活动将根据参赛宿舍11月份的用电和用水数据,评选出这个月人均水电费最低的宿舍,颁发“节能优秀奖”;根据11月份相对于10月份的人均节电和节水量,评选出人均节电和节水量最多的宿舍,颁发“节能进步奖”。
10“旧袋焕新,循环有我”环保活动
活动时间:11月17日—12月7日
活动地点:桑浦山校区、东海岸校区
活动类型:公益奉献类
活动内容:本活动旨在减少校园内可循环包装袋闲置、废弃的现象,鼓励同学们收集并整理生活中的旧袋并回收,引导同学们亲自动手改造可循环包装袋,并上传至指定小程序进行评选投票。
11社团文化季系列活动之“汉风雅韵·秘事寻踪”剧本杀
活动时间:12月6日
活动地点:东海岸校区
活动类型:人文素养类
活动内容:本次推理社与汉文化社联动推出的原创剧本杀项目,旨在打破传统文化传播的单一模式,以青年学子喜闻乐见的沉浸式体验形式,将汉文化精髓深度融入剧情设计与互动机制之中。通过精心构建的历史情境、礼仪还原、诗词解谜与角色演绎,参与者不仅能在烧脑推理中锻炼逻辑思维与团队协作能力,更能在“扮演古人”的过程中,切身感受汉语言之美、礼仪之重、家国之情与哲学之思。
12社团文化季系列活动之“樱绘梦卷”嘉年华
活动时间:12月7日
活动地点:桑浦山校区
活动类型:人文素养类
活动内容:“樱绘梦卷”嘉年华是由秋樱动漫协会承办的展会式社团开放交流活动,旨在为全校对动漫感兴趣的师生提供一个交流学习的平台,活动现场将设置多样的摊位游戏和舞台节目供全校师生参与。
// 文学院、思源书院 //
01“以文为翼,志愿同行”志愿者日系列活动
活动时间:12月5日
活动地点:桑浦山校区、东海岸校区
活动类型:公益奉献类
活动内容:活动以“以文为翼,志愿同行”为主题,结合文学院特色,举办志愿者日系列活动,深入践行志愿服务精神,丰富校园文化生活。
02一期一荟(五十七):文心雕龙,政道济民:重塑柳宗元的沉浮坚守
活动时间:12月3日
活动地点:东海岸校区第二食堂
活动类型:人文素养类
活动内容:本次活动将通过书法展、互动游戏与书信创作等多种形式,帮助参与者立体了解柳宗元的政治实践与文学成就。
03一期一荟(五十八):AI绘民俗:我的潮汕故事动画创作计划
活动时间:12月6日
活动地点:桑浦山校区D座教学楼
活动类型:人文素养类
活动内容:本次活动以潮汕民俗故事为素材,通过AI工具生成脚本、设计视觉、剪辑视频,结合民俗知识问答等互动,让参与者完成动画短片创作。
// 理学院、至诚书院 //
01职业引航·研本互助之“经验赋能”系列活动
活动时间:12月3日—12月31日
活动地点:至诚书院
活动类型:职业素养类
活动内容:举办职业引航·研本互助之“经验赋能”系列活动,邀请优秀学生就考研经验、备考规划、学业规划、职业规划等开展分享,充分发挥朋辈引领作用,搭建经验共享互助共进的交流平台。
02第八期北斗“清峰峡”山林清洁活动
活动时间:12月7日、12月14日
活动地点:桑浦山
活动类型:公益奉献类
活动内容:活动组建“清峰侠”队伍徒步登上桑浦山开展环保净山之行,在爬山锻炼身体的途中践行环保理念,引导更多同学参与到生态文明建设中来,共同营造和谐美好的绿色家园。
// 工学院、敬一书院 //
01“匠心筑梦,师生共进”从游节系列活动
①“书香润初心,对话老党员”社区读书访谈主题活动
活动时间:2025年11月—2026年1月每月一次
活动地点:金平区大华街道
活动类型:思想引领类
活动内容:工学院“红星”领航团组织学院各党支部并联合汕头大学“星华”大学生实践团前往金平区大华街道各社区,开展读书分享会、交流学习,采访社区党员、书记关于红色历史、党史教育或发展等相关课题内容。
②“百丈丹青,乌美绘新”主题墙绘志愿服务活动
活动时间:2025年11月—2026年1月
活动地点:揭阳市榕城区地都镇乌美村
活动类型:公益奉献类
活动内容:开展师生助力“百千万工程”专项行动之“百丈丹青,乌美绘新”主题墙绘志愿服务活动,组织师生依据设计图,在乌美村100米长墙完成墙绘上色与细节优化,深化校地合作,助力社区文化提升。
③“党心连民心,情暖夕阳红”社区敬老志愿服务活动
活动时间:2025年11月—2026年1月
活动地点:揭阳市榕城区地都镇乌美村
活动类型:公益奉献类
活动内容:工学院“红星”领航团组织各学生党支部并联合汕头大学“星华”大学生实践团前往金平区大华街道各社区高龄居民家中协助打扫卫生,采访老党员关于红色历史、党史教育或发展等相关课题内容。
④“墙绘大华美,匠心筑未来”志愿服务活动
活动时间:10月30日—12月31日
活动地点:金平区大华街道集成社区
活动类型:公益奉献类
活动内容:组织学子走进社区开展墙绘活动,美化大华街道社区环境,给学子提供创意实践空间,用艺术为社区注入温暖活力。
⑤ “一路工益,师生并肩”志愿服务活动
活动时间:12月6日
活动地点:敬一书院
活动类型:公益奉献类
活动内容:本次活动由师生自由组队,以积分制的闯关游戏形式展开,包括协作运球、运球对答、巧筑高塔、画意传情、巧制运载车、风力发电等环节,最终按每小组完成六个关卡的总积分进行排名。
⑥ “校社同心,手作传情”志愿服务活动
活动时间:12月6日
活动地点:金平区大华路第一小学
活动类型:公益奉献类
活动内容:开展科普摆摊活动,包括安全知识问答活动、“两弹一星”精神科普、手工体验等。
⑦ “卓越杯”篮球师生交流赛
活动时间:11月15日—12月31日
活动地点:桑浦山校区、东海岸校区
活动类型:体育精神类
活动内容:本次活动分为男子、女子篮球赛。男子篮球赛将产生东海岸冠军队与桑浦山冠军队,双方决出总冠军,总冠军将与教职工队进行一场友谊赛。
⑧ 从游节“舞限律动”体验课程
活动时间:10月13日—12月29日
活动地点:敬一书院
活动类型:体育精神类
活动内容:本次活动通过开展爵士舞、韩舞等舞蹈系列体验课程,丰富学生的课外活动,激发青春活力,提高学生身体素质。
02第二期“科技筑梦,点亮未来”专项活动
活动时间:2025年11月—2026年1月
活动地点:汕头市外马路第四小学
活动类型:公益奉献类
活动内容:组织学院党员以小组形式开展活动,依托自身研究专长和兴趣爱好,开发形成一批具有教育意义且易于为社会公众接受的科普资源。同时,开展“一周一主题”科普课堂,通过送课程进学校,进一步拓宽科技服务的广度和深度。
03“心灯相传,学业共攀”团员模范岗学业帮扶志愿服务活动
活动时间:2025年10月30日—2026年1月11日
活动地点:敬一书院
活动类型:公益奉献类
活动内容:开展团员模范岗学业帮扶志愿服务活动,充分发挥优秀团员模范引领作用,为新生分享自身学习经验,讲解难点,帮助新生释疑解惑、应对课业挑战,营造互助共进的学习氛围。
04“秋携风铃意,冬暖书签情”活动
活动时间:11月15日—12月6日
活动地点:桑浦山校区、东海岸校区
活动类型:公益奉献类
活动内容:学子将亲手制作风铃与书签,把心意融入手作,这份满载温度的礼物将送往帮扶对象手中,既为他们带去初冬暖意与精神慰藉,也让学子在实践中感受奉献快乐,营造友爱向善的校园氛围。
05“车位有序心温暖,志愿指引情满怀”
车辆摆放文明指引志愿服务活动
活动时间:11月—12月
活动地点:敬一书院
活动类型:公益奉献类
活动内容:志愿者将协助归位歪扭车辆、指引师生规范停放,解决车辆乱堆挡道问题,营造清爽有序的校园环境,同时传递文明理念、践行志愿精神。
06“海明龙泉,绿意清扫行”景区清扫志愿服务活动
活动时间:11月—12月
活动地点:东海岸海明公园、桑浦山龙泉岩
活动类型:公益奉献类
活动内容:开展“海明龙泉,绿意清扫行”景区清扫志愿服务活动,组织热爱自然的志愿者走进景区,以弯腰捡拾温柔守护山水,用行动还原风景本色、传递环保温度,深化自身生态责任意识。
07“风起青萍之末,尘去心静之时”宿舍楼清扫志愿服务活动
活动时间:11月—12月
活动地点:敬一书院、东海岸校区B座学生社区
活动类型:公益奉献类
活动内容:活动以“一屋不扫,何以扫天下”为引,邀大家携手焕新宿舍“小家”。在协作中结友、在清扫中焕新,让整洁环境提升生活品质,更涵养沉静心境,于细节处传递校园温暖。
// 法学院、格致书院 //
01第三届“天下为公,管益千秋”公共管理文化节暨2025年研究生学术活动月
① “国家安全治理的政治逻辑”主题讲座
活动时间:12月2日
活动地点:东海岸校区E座教学楼
活动类型:专业素养类
活动内容:邀请中央党校(国家行政学院)应急管理研究院(中欧应急管理学院)院长马宝成教授作“国家安全治理的政治逻辑”主题讲座,激发同学们对于国家安全问题的深入思考与关注,进而培养他们的国家安全意识与责任感。
②公共管理案例比赛
活动时间:11月—12月
活动地点:线上、线下
活动类型:专业素养类
活动内容:参赛团队应紧紧围绕“高质量发展”这一主题,可结合但不限于粤港澳大湾区建设、数字化改革、高水平对外开放、乡村振兴、区域协调发展、生态文明建设、现代法治政府、“百千万工程”、人工智能等前沿领域与战略方向,自主确定案例选题,通过实地调研等方式收集第一手资料,进行案例撰写和分析,形成完整的案例正文和分析报告。初赛采用匿名评审的形式,评选出入围大赛决赛阶段的队伍及案例。
02“新生杯”辩论赛
活动时间:11月—12月
活动地点:东海岸校区
活动类型:思想引领类
活动内容:本次比赛采用团队报名形式,共招募12支参赛队伍,每队人数为4—6人。组队不限制专业、学院。活动将培养学生明晰概念、分析问题的逻辑思维与能力,增强学生对法律思维与科技伦理的深刻认识,增进对法律与人工智能的思考,提升学生思辨能力与语言表达能力,展现我校学子勤思善辩的精神风貌。
03秋季学期就业提升计划
① 职场体验活动
活动时间:10月—12月
活动地点:汕头市
活动类型:职业素养类
活动内容:组织学生前往汕头市重点企业、事业单位进行实地参访,深入了解行业发展趋势与职场实际运作模式,增强职业认知与实践感知。通过现场观摩、座谈交流等形式,搭建学生与用人单位沟通桥梁,助力明确职业规划方向,提升就业竞争力。
②职场面对面系列活动
活动时间:11月—12月
活动地点:东海岸校区
活动类型:职业素养类
活动内容:邀请优秀校友回校开讲,通过真实职场经验的传递,帮助学生建立清晰的职业认知与发展预期,引导其结合国家发展需求与个人优势,合理规划职业路径,在动态调整中提升就业竞争力。
04“格致风云,羽法同行”师生羽毛球友谊赛
活动时间:12月3日
活动地点:汕头体育中心羽毛球场地
活动类型:体育精神类
活动内容:开展法学院、格致书院秋季学期师生羽毛球友谊赛活动,采用混合团体赛制,比赛出场顺序为:男子双打、混合双打、女子双打,采用每球得分制。
// 商学院、明德书院 //
01院领导接待日
活动时间:10月—12月
活动地点:明德书院
活动类型:思想引领类
活动内容:商学院、明德书院开展2025年秋季学期“院领导接待日”工作,来访学生可围绕课程学习、学术科研、职业规划、学院与书院建设等方面反馈问题或提出意见建议,反映事项要实事求是、客观公正、简洁明了。
02“秋冬雅韵,笔墨传薪”书画公益班
活动时间:11月28日—12月12日
活动地点:明德书院
活动类型:人文素养类
活动内容:开展公益书法班项目,以“以美育人、以文化人”为核心,为学生提供系统化、沉浸式的书画学习体验。
03“商道新征程,寰宇新视野”第五期分享会
活动时间:12月1日
活动地点:东海岸校区E栋教学楼
活动类型:专业素养类
活动内容:邀请深圳市络点科技有限责任公司创始人、汕大校友郑惠敏主讲,围绕如何运用人工智能赋能学习与生活、构建跨界竞争力及升级思维模式展开分享,帮助同学们深入理解人工智能技术在现代学习与职业发展中的实际应用,提升跨学科素养与未来职场竞争力。
04“拾香纪”绿艺调香活动
活动时间:12月3日
活动地点:明德书院
活动类型:人文素养类
活动内容:组织参与者用天然植物精油创造独一无二的环保香水,亲手调配专属前中后调,封存一段属于自己的嗅觉记忆。
05“百年邮路,侨韵开埠”红色金融史学习体验活动
活动时间:12月3日
活动地点:汕头市侨批博物馆、开埠文化陈列馆、邮政总局
活动类型:思想引领类
活动内容:本次活动将组织参与者开展红色金融史主题的趣味互动游戏,并前往侨批博物馆、开埠文化陈列馆、邮政总局大楼等进行实地参观,帮助同学们深入了解侨乡金融发展历史,感悟百年侨乡的文化脉搏,拓展学生的历史视野与商业素养。
06“织”愈心灵・共传温暖——ESG赋能不织布手工坊
活动时间:12月6日
活动地点:明德书院
活动类型:人文素养类
活动内容:活动通过不织布手工创作,让学生在动手过程中放松身心、释放焦虑,同时培养审美能力与动手实践能力。
07“指尖绒韵・美育润心”手工花环创作工坊
活动时间:12月7日
活动地点:明德书院
活动类型:人文素养类
活动内容:组织学生们亲手制作毛线圈花环,在潜移默化中浸润他们的审美感知力,培养他们的动手实践能力。
08“乒搏奋斗,谁羽争锋”师生乒乓球羽毛球活动
活动时间:10月17日起每周五、周日
活动地点:汕头体育中心1—7号羽毛球场地、1—7号乒乓球桌
活动类型:体育精神类
活动内容:开展“乒搏奋斗,谁羽争锋”师生乒乓球羽毛球活动,每周五、周日18:00—20:00场地供商学院明德书院师生使用。活动将丰富商学院、明德书院师生课余生活,增强学生体育素养,养成良好体魄,同时促进师生课外交流。
// 长江新闻与传播学院、行川书院 //
01“党员引领·初心映照”党员分享会
活动时间:秋季学期每周三
活动地点:行川书院
活动类型:思想引领类
活动内容:书院设置党员先锋岗,安排优秀党员定期值班,为同学们分享成长经历、解读党员发展流程,引导学生坚定入党信念,展现党员先锋担当,强化使命传承,激励同学们以实际行动践行忠诚与信仰。
02“就业启航·职海明灯”就业指导会
活动时间:12月上旬
活动地点:东海岸校区
活动类型:职业素养类
活动内容:邀请优秀校友到书院分享求职经历,解析行业选择,提升学生就业竞争力,点亮职业道路,顺利开启职场新征程。
03“宗祠里的家乡根”宗祠文化传播活动
活动时间:12月上旬
活动地点:玉井小学
活动类型:公益奉献类
活动内容:联合潮汕宗祠可持续发展实验室,走进鮀莲玉井小学,向小学生进行宗祠文化内涵分享,传递家乡文化根脉与传统魅力,增强学生文化自信。
04“新”火相传校友大讲堂(第二十期)
活动时间:12月9日
活动地点:东海岸校区
活动类型:职业素养类
活动内容:邀请优秀校友到书院开展校友大讲堂活动,充分发挥优秀校友对在校生的思想、学术、文化的引领和示范作用,以讲座分享的形式拓宽学生思维和视野,提升综合素质。
05“以羽会友,活力行川”羽毛球兴趣活动
活动时间:10月18日—12月13日每周六
活动地点:汕头体育中心11、12、13号羽毛球场地
活动类型:体育精神类
活动内容:学生每周五在兴趣小组活动群开展接龙报名,由兴趣小组负责人负责活动签到和组织羽毛球兴趣活动开展。
// 长江艺术与设计学院、德馨书院 //
01“光色北回”第二届南澳公共艺术季暨第九届汕头大学公共艺术展
活动时间:11月30日—12月28日
活动地点:南澳岛青澳湾北回归线广场、后宅镇游客中心
活动类型:专业素养类
活动内容:活动将以“光”“色”“北”“回”为核心关键词,深度结合北回归线独特地理特征与南澳岛丰富的自然人文资源,举办艺术市集、公共艺术展等活动,生动展现光影变幻、海洋文化与地域色彩的交融碰撞,搭建艺术与科学、自然对话的桥梁。
02体验赋能·交叉创新:视觉传达设计跨学科融合及研究生高水平论文辅导工作坊
活动时间:12月1日
活动地点:长江艺术与设计学院美术馆
活动类型:专业素养类
活动内容:本次工作坊邀请宁波大学潘天寿建筑与艺术设计学院霍发仁教授主讲,紧扣视觉传达设计跨学科融合与研究生高水平论文写作两大核心任务,精准匹配师生发展诉求,助力构建跨学科教研、项目攻关与论文指导三位一体的育人机制。
03形式美学课程“道”作品展
活动时间:12月8日—12月12日
活动地点:长江艺术与设计学院美术馆
活动类型:专业素养类
活动内容:举办2024级环境设计专业形式美学课程“道”作业展,呈现同学们对设计哲学中“道”的领悟与实践,帮助学生探索空间设计本源,展现环境设计专业学子对空间、材料与意境的综合把握能力。
04“艺心浸乡土 美育润童心”美育浸润计划行动(第7期)
活动时间:2025—2026学年秋季学期
活动地点:沟南小学、湖头小学、莲塘小学、岐山中心小学、揭西湖西幼儿园
活动类型:专业素养类
活动内容:长江艺术与设计学院、德馨书院美育师生团队启动2025美育浸润专项行动,以潮汕优秀传统文化为切入点,立足本地社区及乡村学校特点,创新开展基础美育课程开发与校园空间艺术改造等活动,利用艺术赋能乡村振兴,通过美育浸润启智铸魂。
05“律动青春·艺启新程”舞蹈第二课堂活动
活动时间:9月下旬起
活动地点:东海岸校区B栋综合楼
活动类型:体育精神类
活动内容:活动将带领学生进行舞蹈基本功练习,并开展爵士和拉丁舞蹈教学、校运会开幕式团体舞教学及个人舞蹈指导。
// 化学化工学院、知行书院 //
01“化韵青春・逐光启航”迎新晚会
活动时间:12月5日
活动地点:桑浦山校区科报厅
活动类型:人文素养类
活动内容:举办第一届迎新晚会,通过独唱、合唱、舞蹈、器乐演奏等多元艺术形式,发挥美育的浸润功能,陶冶学生情操,提升审美素养,丰富校园文化生活,增强学生对学院、书院的归属感。
02“‘铯’机而动,职引未来”职业规划讲座
活动时间:12月
活动地点:知行书院
活动类型:职业素养类
活动内容:聚焦化学化工学院学子的职业发展关键期,讲座将围绕职业规划、求职实战、考公策略、考博准备四大板块,深度解析化学化工人的发展赛道:从如何将实验室技能转化为行业竞争力,到企业面试与科研深造的权衡要领;从公务员考试中对口岗位的备考技巧,到博士申请的核心要素与时间规划。
03“碳”索思辨:“AI 碳索,智辩得失”辩论表演赛
活动时间:12月7日
活动地点:桑浦山校区学术报告厅
活动类型:专业素养类
活动内容:围绕“人工智能在双碳领域中的应用、优势与挑战”这一前沿辩题,正反双方展开立论、质询、自由辩与总结陈词四个环节的激烈交锋,引导同学深度思考 AI 赋能碳达峰碳中和的实现路径。活动设置赛前培训、赛中评委点评与赛后复盘交流,帮助参赛者在逻辑思维、语言表达、团队协作与临场应变等方面获得系统锻炼,并为未来绿色低碳相关职业生涯积累宝贵经验与竞争优势。
04“知行化育 朋辈导学”之专业课程辅导计划
活动时间:2025年10月—2026年1月
活动地点:知行书院、线上
活动类型:专业素养类
活动内容:本期为日常学业提升课,书院组织优秀本科生开展常态化专业课程辅导,活动将聚焦学业难点,为同学们在平时作业与考试复习中遇到的实际问题提供解答,充分发挥朋辈互助效应,营造互促共进的良好氛围。
// 数学与计算机学院、山海书院 //
01“研途有你,筑梦未来”保研分享会
活动时间:12月3日
活动地点:东海岸校区E座教学楼
活动类型:专业素养类
活动内容:本次分享会邀请数学与计算机学院成功保研的学生开展经验分享,旨在为学生解答在保研路上的困惑与疑问,帮助大家更早明确方向、少走弯路,更好地规划自己的未来。
02第二届数智文化节系列活动
① Puzzle数学解密游戏
活动时间:12月6日
活动地点:东海岸校区
活动类型:专业素养类
活动内容:本届Puzzle数学解密游戏作为数智文化节的特色环节,旨在以趣味形式激发逻辑推理与数学直觉。参与者将通过破解一系列精心设计的谜题,锻炼缜密思维与创新解决问题的能力。
②数智文化节开幕式
活动时间:12月7日
活动地点:东海岸校区
活动类型:人文素养类
活动内容:本届数智文化节开幕式将以英歌舞表演拉开帷幕,现场同步举行领导致辞、活动介绍、专家讲座及主题展览等环节,全方位展现数智文化魅力与学术交流氛围。
③数学竞赛
活动时间:12月14日
活动地点:东海岸校区
活动类型:专业素养类
活动内容:本届数学竞赛作为数智文化节的核心环节,旨在夯实学科基础,激发探究精神。竞赛将全面考察参赛者的逻辑思维、推理能力与创新意识,是展现数学才华、促进学术交流的优秀平台。
03数学与计算机学院本科生国家奖学金候选人经验分享会
活动时间:12月5日
活动地点:东海岸校区
活动类型:思想引领类
活动内容:活动将邀请学院国家奖学金候选人开展经验分享,充分发挥优秀学生的榜样示范效应,传承严谨治学的学科精神,帮助我院本科生明晰学业发展路径,提升专业学习能力、竞赛备赛技巧及科研入门素养。
04“山拳海击,健体砺志”
拳击基础训练课
活动时间:10月—12月每周五
活动地点:山海书院
活动类型:体育精神类
活动内容:本次拳击课外活动专为零基础同学设计,全程注重安全防护。活动将邀请专业教练讲解拳击运动的历史、精神及基础理论知识,开展标准站架、基本步法及直拳、摆拳等核心攻防动作教学,并带领学生进行空击与靶向训练,引导同学们在体育锻炼中享受乐趣、增强体魄、健全人格、锤炼意志。
我要评论 (网友评论仅供其表达个人看法,并不表明本站同意其观点或证实其描述)
全部评论 ( 条)