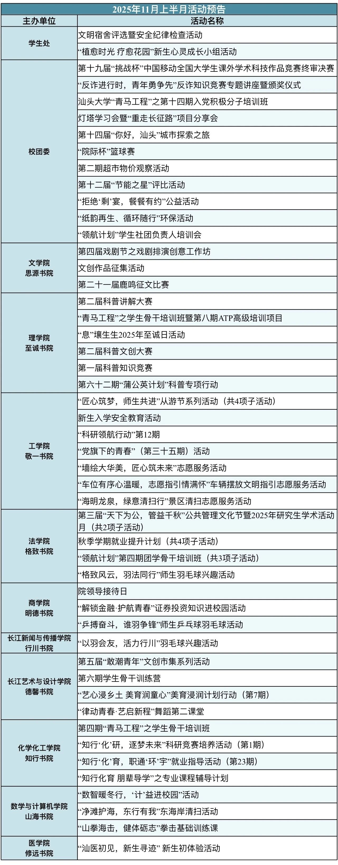
十一月上半月“一站式”学生社区活动一览
秋末暖校园,青春绽芳华
十一月上半月
学生处、校团委及各院
将开展活动 58项
其中
思想引领类9项,人文素养类11项
专业素养类9项,公益奉献类10项
体育精神类8项,创新创造类2项
领导才能类2项,职业素养类5项
人格情商类2项
一起来看看吧!

// 学生处 //
01 文明宿舍评选暨安全纪律检查
活动时间:即日起至11月14日
活动地点:桑浦山校区、东海岸校区
活动类型:人文素养类
活动内容:组织开展学生宿舍安全纪律教育及检查、文明宿舍评选等活动,增强学生的纪律意识和安全意识,优化育人环境,推进书院(社区)建设。
02“植愈时光 疗愈花园”新生心灵成长
活动时间:11月5日、11月12日、11月19日
活动地点:格致书院E座
活动类型:人格情商类
活动内容:学生处心理健康教育与咨询中心联合格致书院举办“植愈时光 疗愈花园”新生心灵成长小组活动。本次活动将融合园艺治疗与正念练习,引导参与者在活动过程中学习情绪觉察与压力调节,增强自我关怀能力,促进同辈支持与心灵成长,最终建立与自然、他人及自我的和谐关系。
// 校团委 //
01 第十九届“挑战杯”中国移动全国大学生课外学术科技作品竞赛终审决赛
活动时间:10月31日—11月4日
活动地点:南京大学(仙林校区)
活动类型:创新创造类
活动内容:第十九届“挑战杯”中国移动全国大学生课外学术科技作品竞赛终审决赛定于10月31日至11月4日在南京大学仙林校区举行。我校共有《潮汕地区高生育率的文化密码——来自汕头、潮州、揭阳三市103个村庄的田野调查》、《铂光“智”疗——光照激活精准消灭肿瘤的新型纳米导弹》2个项目入围主体赛;《生生不息一一循环再生“毛囊”提取种一体化智能系统》1个项目入围人工智能专项赛。
02“反诈进行时,青年勇争先”反诈知识竞赛专题讲座暨颁奖仪式
活动时间:11月7日
活动地点:桑浦山校区
活动类型:人格情商类
活动内容:邀请金平区反诈中心开展专题讲座,并为反诈知识竞赛活动获奖的个人及单位颁奖,全面加强反电信网络诈骗宣传教育工作,切实维护区域金融稳定与安全,提高大学生电信网络诈骗风险防范意识,提升自我保护能力。
03 汕头大学“青马工程”之第十四期入党积极分子培训班
活动时间:11月1日—12月6日
活动地点:桑浦山校区、东海岸校区
活动类型:思想引领类
活动内容:培训班通过开班仪式、专题学习、观影学习、专题讨论、理论考核、志愿服务、成果汇报、组织生活会及结业仪式等九个子项目对学员进行培训,为学员提供了更多的成长机会和更广阔的舞台,使其坚定为共产主义事业奋斗终身的崇高信念。
04 灯塔学习会暨“重走长征路”项目分享会
活动时间:11月中上旬
活动地点:东海岸校区E栋教学楼
活动类型:思想引领类
活动内容:活动计划从项目分享、专题活动、嘉宾访谈、青年代表分享四个环节展开,旨在引导学生们深入了解党的光辉历史、领悟党的初心使命、领会党的创新理论、体认党的精神谱系、传承党的红色基因,体悟革命先辈们的红色精神,使其以更加昂扬的精神状态和奋斗姿态,建功新时代、奋进新征程。
05 第十四届“你好,汕头”城市探索之旅
活动时间:10月15日—11月26日
活动地点:线上、线下
活动类型:人文素养类
活动内容:新生自由报名组队,开展汕头城市探索活动,并从文化、美食、风景等角度创作视频、图文等不同形式的作品。后续将组织开展答辩分享会以及现场体验活动,让新生深刻感受潮汕文化的独特魅力,增强对汕头文化的认同感和归属感。
06“院际杯”篮球赛
活动时间:11月9日—12月20日
活动地点:桑浦山校区
活动类型:体育精神类
活动内容:“院际杯”篮球赛是汕头大学一年一度的体育盛事,主要分为为院际杯小组赛、季军赛和冠军赛,旨在促进各学院同学的交流互动,弘扬体育精神,落实阳光体育行动,积极倡导“健康第一”的理念,促进各学院同学交流互动。
07 第二期超市物价观察
活动时间:11月12日
活动地点:桑浦山校区、东海岸校区
活动类型:公益奉献类
活动内容:活动通过招募校园超市物价观察员,对校内各超市的商品价格进行抽查,让同学们更好地参与到校园管理中,行使自身监督的权利,为更好地规范校内超市商品价格做出努力。
08 第十二届“节能之星”评比
活动时间:11月8日—12月8日
活动地点:桑浦山校区、东海岸校区
活动类型:公益奉献类
活动内容:本次活动将根据参赛宿舍11月份的用电和用水数据,评选出这个月人均水电费最低的宿舍,颁发“节能优秀奖”;根据11月份相对于10月份的人均节电和节水量,评选出人均节电和节水量最多的宿舍,颁发“节能进步奖”。
09“拒绝‘剩’宴,餐餐有约”
活动时间:11月—12月
活动地点:桑浦山校区、东海岸校区
活动类型:公益奉献类
活动内容:“拒绝‘剩’宴,餐餐有约”公益活动是以节约粮食,助力公益为主题的光盘行动。该活动引导青年提升节约粮食意识、参与节约粮食实践、养成节粮爱粮习惯,践行简约适度、绿色低碳的生活方式。
10“纸韵再生、循环随行”
活动时间:11月上旬起
活动地点:桑浦山校区、东海岸校区
活动类型:公益奉献类
活动内容:为响应国家绿色发展理念,进一步宣传绿色生活理念、建设绿色美丽汕大,本次活动将引导同学们亲自动手,对纸质包装袋、无纺布包装袋进行二次创造与利用,以培养其创新实践能力,帮助同学们在生活中形成循环利用的环保理念与生活习惯。
11“领航计划”学生社团负责人培训会
活动时间:11月8日
活动地点:桑浦山校区
活动类型:领导才能类
活动内容:为提升学生社团管理水平,活动将对新一届学生社团负责人进行培训,加深其对活动举办流程的了解,同时对社团的发展方向提出宏观指导,明确社团的定位和目标,为社团的管理运行提供更加切实有效的建议,为今后更顺利地举办活动奠定基础。
// 文学院、思源书院 //
01 第四届戏剧节之戏剧排演创意工作坊
活动时间:11月1日
活动地点:思源书院
活动类型:人文素养类
活动内容:活动邀请陈怡然老师担任主讲人,开展“文本到舞台表演:演员该如何行动”专题工作坊,帮助学生提升从剧本文本到舞台表演的实践能力以及艺术表达能力,搭建校园文艺创作平台,营造浓厚校园艺术氛围。
02 文创作品征集
活动时间:即日起至11月10日
活动地点:线上
活动类型:人文素养类
活动内容:本次活动征集作品形式可分为平面设计类、产品设计类、数字文创类,其他具有创意的文创形式也可参与。作品需围绕思源书院“启智润心,饮水思源”育人理念,以及文学院和思源书院双院协同育人特色项目展开创作,充分体现书院的精神内涵与价值追求。
03 第二十一届鹿鸣征文比赛
活动时间:即日起至11月28日
活动地点:线上
活动类型:人文素养类
活动内容:面向全校学生举办征文比赛,征稿类别分为小说组、散文组、诗歌组、评论组、戏剧组、英语创作组。此外,还将征集主题包括但不限于潮汕文化、非遗文化、革命历史、红色文化、文学等相关研究,形式包括但不限于学术论文、调查报告、散文小说等的作品。
// 理学院、至诚书院 //
01 第二届科普讲解大赛
活动时间:11月12日
活动地点:桑浦山校区图书馆报告厅
活动类型:专业素养类
活动内容:至诚书院联合南方科技大学致诚书院共同举办科普讲解大赛。比赛分为自主命题讲解、热点命题讲解两部分内容,并由专家评审团及学生代表评审团进行现场评分。
02“青马工程”之学生骨干培训班暨第八期ATP高级培训项目
活动时间:11月1日—11月2日
活动地点:桑浦山校区讲堂二、潮汕历史文化博览中心
活动类型:思想引领类
活动内容:面向理学院全体团学骨干及至诚书院导生开展培训,就理论学习、心理技能、新媒体宣传、学生活动策划与管理等内容进行培训,并带领学生前往潮汕历史文化博览中心开展户外拓展活动,进一步激励和引导广大学生骨干坚定理想信念,提升大学生团学骨干的综合素养和创新能力。
03“息”壤生生2025年至诚日
活动时间:11月10日
活动地点:至诚书院
活动类型:人文素养类
活动内容:本次活动主要由欢乐游园会和草地音乐会组成,让同学们在传统摊位中感受游戏的乐趣,体验中国传统文化,同时在音乐会中提高归属感以及社区凝聚力,共同将至诚书院打造成一个温暖家园。
04 第二届科普文创大赛
活动时间:9月—11月
活动地点:线上
活动类型:创新创造类
活动内容:参赛者应以科普元素为创作灵感,融入至诚书院的院徽、院训等文化符号以及理学院的院训、院徽、学科标识等元素,设计出具有汕大特色、贴近生活、内涵丰富的科普文化创意作品。参赛作品类型包括但不限于产品设计类、平面设计类、数字作品类。
05 第一届科普知识竞赛
活动时间:10月20日—11月6日
活动地点:理学院
活动类型:专业素养类
活动内容:举办学科科普知识问答竞赛,提升学生对科普活动以及科普知识的兴趣,为学院发掘和培养在理科基础知识方面表现突出的优秀学生,为参加更高级别的学术竞赛储备人才。
06 第六十二期“蒲公英计划”科普专项行动
活动时间:11月13日
活动地点:纪达中学
活动类型:公益奉献类
活动内容:通过开展生动有趣的科普课程,将大学优质教育资源带到中小学,让学院的博士教授带领纪达中学的学生体验科学的魅力,培养孩子们的逻辑思维能力和自主探索的精神。
// 工学院、敬一书院 //
01“匠心筑梦,师生共进”从游节
① “师生筑梦,工启新章”师生风采展暨迎新晚会
活动时间:11月1日
活动地点:东海岸校区B座综合楼
活动类型:人文素养类
活动内容:本次活动主要内容为教师节目、新生导生团舞蹈串烧、学生才艺秀、全场大合唱等表演,同步设置工学院和敬一书院教师党员风采展,集中展示优秀教师党员的风采。
② “卓越杯”羽毛球师生交流赛
活动时间:11月15日—11月16日
活动地点:桑浦山校区体育园
活动类型:体育精神类
活动内容:比赛分为团体赛(男双/女双)和个人赛(男单/女单),个人赛参赛选手随机分组进行积分淘汰赛,直至决出各组第一名参加淘汰赛,淘汰赛决出前三名;团体赛直接进行淘汰赛,决出前三名。
③ “舞限律动”体验课程
活动时间:10月13日—12月29日
活动地点:敬一书院D座
活动类型:体育精神类
活动内容:本次活动通过开展爵士舞、韩舞等舞蹈系列体验课程,丰富学生的课外活动,激发青春活力,提高学生身体素质。
④ 瓷彩工艺体验工作坊
活动时间:11月5日、11月19日
活动地点:敬一书院(二期1幢)
活动类型:人文素养类
活动内容:本次工作坊将邀请瓷彩工艺非遗传传承人为师生授课,通过绘制陶瓷彩绘,培养学生审美与动手能力,提升学生的美育素养。
02 新生入学安全教育
活动时间:11月5日
活动地点:东海岸校区
活动类型:人文素养类
活动内容:邀请澄海区人民检察院干警为2025级新生开展入学安全教育讲座,筑牢学生入学安全意识,增强学生守法意识和法治观念。
03“科研领航行动”第12期
活动时间:11月5日
活动地点:东海岸校区E栋教学楼
活动类型:专业素养类
活动内容:邀请土木系王传林老师开展“以赛促学——从萌新到达人的竞赛成长之路”专题讲座,帮助同学们了解科创竞赛流程及备赛策略等,激发同学们参与科创竞赛的热情。
04“党旗下的青春”(第三十五期)
活动时间:10月—11月
活动地点:东海岸校区E座教学楼
活动类型:思想引领类
活动内容:组织2022级优秀党员学生根据大一、大二、大三学生的阶段性发展需求,针对性地开展专题分享会,构建党建带团建的长效机制,用高年级学生经验带动低年级学生的发展,提高团员青年的职业生涯规划能力,激发其对科创竞赛的兴趣,培养具有创新精神和实践能力的新时代好青年。
05“墙绘大华美,匠心筑未来”志愿服务
活动时间:10月30日—12月31日
活动地点:汕头市金平区大华街道集成社区
活动类型:公益奉献类
活动内容:组织学子走进社区开展墙绘活动,美化大华街道社区环境,给学子提供创意实践空间,同时用艺术为社区注入温暖活力。
06“车位有序心温暖,志愿指引情满怀”车辆摆放文明指引志愿服务
活动时间:11月1日—12月31日
活动地点:敬一书院
活动类型:公益奉献类
活动内容:志愿者将协助归位歪扭车辆、指引师生规范停放,解决车辆乱堆挡道问题,营造清爽有序的校园环境,同时传递文明理念、践行志愿精神。
07“海明龙泉,绿意清扫行”景区清扫志愿服务
活动时间:11月1日—12月31日
活动地点:东海岸海明公园,桑浦山龙泉岩
活动类型:公益奉献类
活动内容:开展“海明龙泉,绿意清扫行”景区清扫志愿服务活动,诚邀热爱自然的志愿者走进景区,以弯腰捡拾温柔守护山水,用行动还原风景本色、传递环保温度,深化自身生态责任意识。
// 法学院、格致书院 //
01 第三届“天下为公,管益千秋”公共管理文化节暨2025年研究生学术活动月
① 启智读书会
活动时间:10月21日—11月13日
活动地点:线上、线下
活动类型:专业素养类
活动内容:参会同学需在报名即日起至11月12日期间完成《金翼:一个中国家族的史记》书籍研读,并在分享会现场以小组为单位讨论后推选代表分享心得。活动邀请法学院公共管理系讲师翁康健担任导师,针对分享内容进行评析、补充并解答疑问。
② 公共管理案例比赛
活动时间:11月—12月
活动地点:线上、线下
活动类型:专业素养类
活动内容:参赛团队应紧紧围绕“高质量发展”这一主题,可结合但不限于粤港澳大湾区建设、数字化改革、高水平对外开放、乡村振兴、区域协调发展、生态文明建设、现代法治政府、“百千万工程”、人工智能等前沿领域与战略方向,自主确定案例选题,通过实地调研等方式收集第一手资料,进行案例撰写和分析,形成完整的案例正文和分析报告。初赛采用匿名评审的形式,评选出入围大赛决赛阶段的队伍及案例。
02 秋季学期就业提升计划
① 公务员考试指导说明会
活动时间:11月初
活动地点:东海岸校区
活动类型:职业素养类
活动内容:邀请公务员考试培训专业人员,开展专项指导和说明,帮助学生提升备考指导和经验辅导。
② 公务员考试经验分享会
活动时间:11月中旬
活动地点:东海岸校区
活动类型:职业素养类
活动内容:组织开展经验分享会,结合公务员备考,聚焦申论题型,分享材料阅读技巧、答题逻辑框架与写作技能提升经验,帮助学生提升申论写作水平。
③ 职场体验
活动时间:10月—12月
活动地点:汕头市
活动类型:职业素养类
活动内容:组织学生前往汕头市重点企业、事业单位进行实地参访,深入了解行业发展趋势与职场实际运作模式,增强职业认知与实践感知。通过现场观摩、座谈交流等形式,搭建学生与用人单位沟通桥梁,助力明确职业规划方向,提升就业竞争力。
④ 职场面对面系列
活动时间:11月—12月
活动地点:东海岸校区
活动类型:职业素养类
活动内容:邀请优秀校友回校开讲,通过真实职场经验的传递,帮助学生建立清晰的职业认知与发展预期,引导其结合国家发展需求与个人优势,合理规划职业路径,在动态调整中提升就业竞争力。
03“领航计划”第四期团学骨干培训班
① 大学生社会实践活动暨“双百行动”专题培训会
活动时间:11月2日
活动地点:东海岸校区E栋教学楼
活动类型:领导才能类
活动内容:邀请校团委宣传权益部主任林煜为法学院学生组织和社团组织负责人、组织各部门负责人(含副职),以及百千万工程突击队负责人等开展专题培训,指导同学们更好开展项目策划及实施。
② “青马工程”之团支部书记培训班
活动时间:11月9日
活动地点:东海岸校区E栋教学楼
活动类型:思想引领类
活动内容:邀请校团委组织部副部长林蔷为法学院各班级团支部书记、团总支书记作专题培训,带领学生骨干深入学习贯彻习近平总书记关于青年工作的重要论述,提升团学骨干的综合素质和工作能力,增强团学组织的引领力、组织力、服务力、贡献度。
③ 团学活动组织与策划
活动时间:11月9日
活动地点:东海岸校区E栋教学楼
活动类型:思想引领类
活动内容:邀请数学与计算机学院团委副书记纪培娜为法学院各班级团支部书记、团总支书记开展培训,就团学活动组织与策划进行深入讲解,提升同学们组织策划团学活动的能力,为今后开展各类团学活动奠定坚实基础。
04“格致风云,羽法同行”
活动时间:10月18日起每周六
活动地点:汕头体育中心1-6号羽毛球场地
活动类型:体育精神类
活动内容:学生每周五在格致书院羽毛球俱乐部群开展接龙报名,由羽毛球俱乐部负责人负责活动签到和组织活动开展。
// 商学院、明德书院 //
01 院领导接待日
活动时间:10月—12月
活动地点:明德书院
活动类型:思想引领类
活动内容:商学院、明德书院开展2025年秋季学期“院领导接待日”工作,来访学生可围绕课程学习、学术科研、职业规划、学院与书院建设等方面反馈问题或提出意见建议,反映事项要实事求是、客观公正、简洁明了。
02“解锁金融·护航青春”证券投资知识进校园
活动时间:11月7日
活动地点:东海岸校区E栋教学楼
活动类型:专业素养类
活动内容:邀请东莞证券汕头营业部投资顾问杨晓燕、陈耿分别作“证券投资入门及识别非法证券活动”“财富增长的“高速公路”:ETF如何让你搭上国家发展的快车?”主题分享,提升商学院学生的金融知识水平,增强对证券投资的理解以及防范非法证券活动的能力。
03“乒搏奋斗,谁羽争锋”
活动时间:10月17日起每周五、周日
活动地点:汕头体育中心1-7号羽毛球场地,1-7号乒乓球桌
活动类型:体育精神类
活动内容:开展“乒搏奋斗,谁羽争锋”师生乒乓球羽毛球活动,每周五、周日18:00-20:00场地供商学院明德书院师生使用。活动将丰富商学院、明德书院师生课余生活,增强学生体育素养,养成良好体魄,同时促进师生课外交流。
// 长江新闻与传播学院、行川书院 //
01“以羽会友,活力行川”
活动时间:10月18日—12月13日每周六
活动地点:汕头体育中心11、12、13号羽毛球场地
活动类型:体育精神类
活动内容:学生每周五在兴趣小组活动群开展接龙报名,由兴趣小组负责人负责活动签到和组织羽毛球兴趣活动开展。
// 长江艺术与设计学院、德馨书院 //
01 第五届“敢潮青年”文创市集系列
活动时间:11月8日
活动地点:桑浦山校区金三角
活动类型:人文素养类
活动内容:由学生分组设计运营“萌友观察记”“我的汕大我来拼”“大宋记忆·千年茶韵”“顺遂茶集”“开心不打羊”“白日梦不是梦”“瞳伴拾光”等八个主题摊位,涵盖文化传承、情绪关怀、公益倡导等多维内容,体现艺术与设计人才培养中社会责任与创新能力的统一。
02 第六期学生骨干训练营
活动时间:11月
活动地点:长江艺术与设计学院、澄海区
活动类型:思想引领类
活动内容:活动将带领学生骨干前往汕头澄海开展户外拓展活动,并组织开展团务工作培训及书院第二课堂介绍、学生发展党员流程介绍、项目策划管理、学生常见心理问题识别与应对、班级建设管理等内容培训,提升学生骨干的政治领悟力、理论素养和业务能力,深化学生骨干的角色认知。
03“艺心浸乡土 美育润童心”美育浸润计划行动(第7期)
活动时间:2025—2026学年秋季学期
活动地点:沟南小学、湖头小学、莲塘小学、岐山中心小学、揭西湖西幼儿园
活动类型:专业素养类
活动内容:长江艺术与设计学院、德馨书院美育师生团队启动2025美育浸润专项行动,以潮汕优秀传统文化为切入点,立足本地社区及乡村学校特点,创新开展基础美育课程开发与校园空间艺术改造等活动,利用艺术赋能乡村振兴,通过美育浸润启智铸魂。
04“律动青春·艺启新程”舞蹈第二课堂
活动时间:9月下旬起
活动地点:东海岸校区B栋综合楼
活动类型:体育精神类
活动内容:活动将带领学生进行舞蹈基本功练习,并开展爵士和拉丁舞蹈教学、校运会开幕式团体舞教学及个人舞蹈指导。
// 化学化工学院、知行书院 //
01 第四期“青马工程”之学生骨干培训班
活动时间:10月—11月
活动地点:知行书院、东海岸校区E栋教学楼
活动类型:思想引领类
活动内容:通过专题培训、朋辈分享、外出实践等形式,深入实施“青马工程”,增强学生骨干的宗旨意识、使命意识,提升学生骨干的综合素质。
02“知行‘化’研,逐梦未来”科研竞赛培养活动(第1期)
活动时间:11月5日
活动地点:知行书院
活动类型:专业素养类
活动内容:本期活动通过科研项目实践指导与案例分析,帮助学生掌握专利论文撰写的基本规范和技巧,了解专利论文发表的流程和注意事项,提升学生的科研成果转化能力,为未来的科研竞赛和学术研究提供有力支持。
03“知行‘化’育,职通‘环’宇”就业指导活动(第23期)
活动时间:11月1日
活动地点:知行书院
活动类型:职业素养类
活动内容:本期活动聚焦简历制作及职场礼仪培训,帮助学生掌握简历撰写技巧,提升职场形象与礼仪素养,增强求职竞争力,为未来的职业发展奠定坚实基础。
04“知行化育 朋辈导学”之专业课程辅导计划
活动时间:2025年10月—2026年1月
活动地点:知行书院、线上
活动类型:专业素养类
活动内容:本期为日常学业提升课,师兄师姐会根据课程进度同步深入剖析学习内容,细致拆解各章节的重点知识,结合实际案例分享实用的解题思路和独特的学习方法,帮助同学们及时解决学习过程中遇到的难题,逐步构建扎实的知识体系,在日常学习中不断积累进步,以更从容的状态应对课程学习任务。
// 数学与计算机学院、山海书院 //
01“数智暖冬行,‘计’益进校园”
活动时间:11月9日
活动地点:山海书院
活动类型:公益奉献类
活动内容:举办“数智暖冬行,‘计’益进校园”活动,旨在组织数计学子运用专业知识,开展科普志愿服务,为同学们提供践行责任、提升技能的实践平台。
02“净滩护海,东行有我”东海岸清扫
活动时间:10月31日—11月30日
活动地点:东海岸大道
活动类型:公益奉献类
活动内容:本次活动将组织志愿者对东海岸大道区域进行清扫,营造整洁美观的城市环境,提高学生们的环保意识,激发大家的社会责任感。
03“山拳海击,健体砺志”拳击基础训练课
活动时间:10月—12月每周五
活动地点:山海书院
活动类型:体育精神类
活动内容:本次拳击课外活动专为零基础同学设计,全程注重安全防护。活动将邀请专业教练讲解拳击运动的历史、精神及基础理论知识,开展标准站架、基本步法及直拳、摆拳等核心攻防动作教学,并带领学生进行空击与靶向训练,引导同学们在体育锻炼中享受乐趣、增强体魄、健全人格、锤炼意志。
// 医学院、修远书院 //
01“汕医初见,新生寻迹” 新生初体验
活动时间:11月1日
活动地点:桑浦山校区医学院教学中心
活动类型:人文素养类
活动内容:举办“汕医初见,新生寻迹”新生初体验活动,助力2025级本科新生更快融入校园环境、了解校园文化、增进同伴情谊。
我要评论 (网友评论仅供其表达个人看法,并不表明本站同意其观点或证实其描述)
全部评论 ( 条)