我校在2025年中国国际大学生创新大赛 河南赛区选拔赛中斩获佳绩
发布时间:2025-09-17 10:34:17
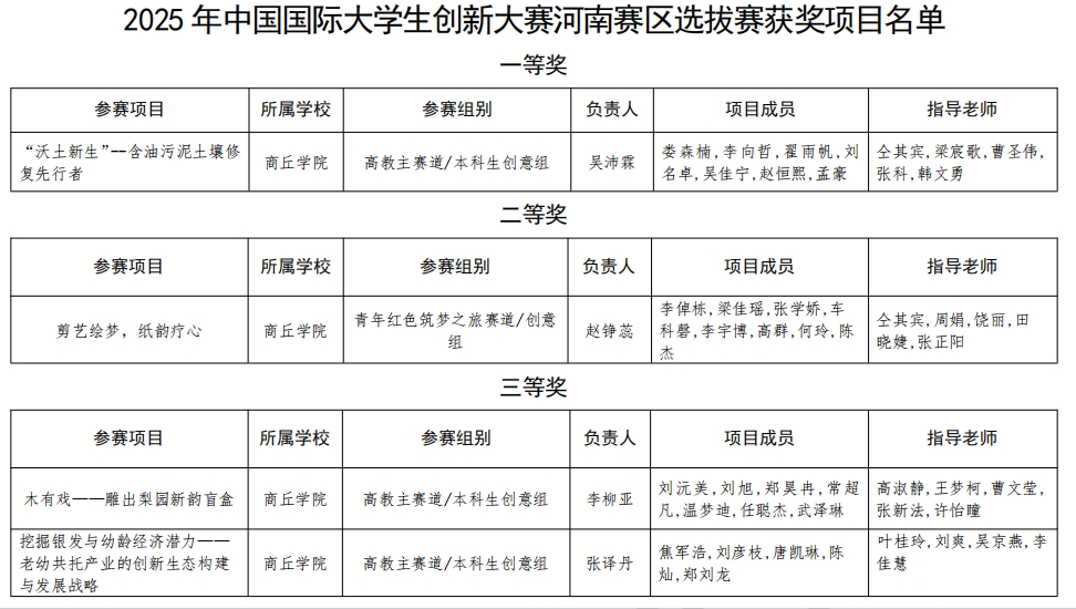
近日,2025年中国国际大学生创新大赛河南赛区选拔赛结果出炉。商丘学院参赛团队凭借扎实的项目功底、突出的创新价值与出色的现场表现,共斩获省级奖项4项,其中一等奖1项,在赛事中实现历史新突破,充分彰显了学校创新创业教育的扎实工作成效。

此次获奖项目聚焦社会需求与行业痛点,兼具创新性与实用性:高教主赛道本科生创意组吴沛霖团队的《“沃土新生”——含油污泥土壤修复先行者》项目,针对土壤污染治理难题探索技术解决方案,以突出的环保价值与应用潜力获一等奖;青年红色筑梦之旅赛道创意组赵铮蕊团队的《剪艺绘梦,纸韵疗心》项目,将传统剪纸艺术与心理疗愈相结合,在传承非遗文化的同时探索社会服务新路径,获二等奖;高教主赛道本科生创意组李柳亚团队的《木有戏——雕出梨园新韵盲盒》项目,创新性融合传统木雕与戏曲文化,以文创产品活化传统文化,获三等奖;同属高教主赛道本科生创意组的张译丹团队,其《挖掘银发与幼龄经济潜力——老幼共托产业的创新生态构建与发展战略》项目,精准对接“一老一小”民生领域痛点,提出可复制的产业发展方案,同样荣获三等奖。

学校始终坚持“以赛促学、以赛促教、以赛促创”理念,通过完善“专创融合”课程体系、建设多元化实践平台、组建跨学科导师团队、常态化举办校级赛事等举措,持续激发学生创新潜力与创业热情。未来,学校将以此为契机,进一步优化创新创业教育生态,推动更多优质项目孵化与成果转化,为服务区域经济社会发展、培养高素质人才持续贡献力量。
我要评论 (网友评论仅供其表达个人看法,并不表明本站同意其观点或证实其描述)
全部评论 ( 条)