当前位置: 首页

辅导员赋能计划|全国沙龙精华课:廖名海老师教你用6个AI工具提质增效

发布时间:2025-10-21 21:12:50 智慧导语


廖名海老师

教你用6个AI工具提质增效

辅导员赋能计划|全国沙龙精华课


前言


在教育数字化转型浪潮下,高校辅导员的工作模式正面临重构。“零五后” 学生群体信息获取方式转变、事务碎片化、重复性任务繁重等痛点,让AI工具成为辅导员的 “得力助手”。廖名海老师的直播微课,就为大家带来了6个能切实提升工作效率的AI工具,以下是精华内容整理。


讲师介绍


PART1

为什么辅导员必须懂 AI?



1

角色重构需求:

国务院《人工智能+行动方案》明确AI发展方向,辅导员需从传统事务管理者转向思想价值引领者,以适应教育数字化转型。

2

学生特征变化:

“零五后” 学生主要通过小红书、知乎等社交媒体获取信息,且近半数已使用过五种以上AI工具,辅导员若滞后掌握,将难以有效沟通。

3

解决工作痛点:

AI可针对性解决辅导员事务碎片化、重复性任务繁重、学生需求多元化三大核心痛点,如自动生成文档、快速处理数据、识别学生潜在危机等。


PART2

6个提质增效的AI工具实操指南


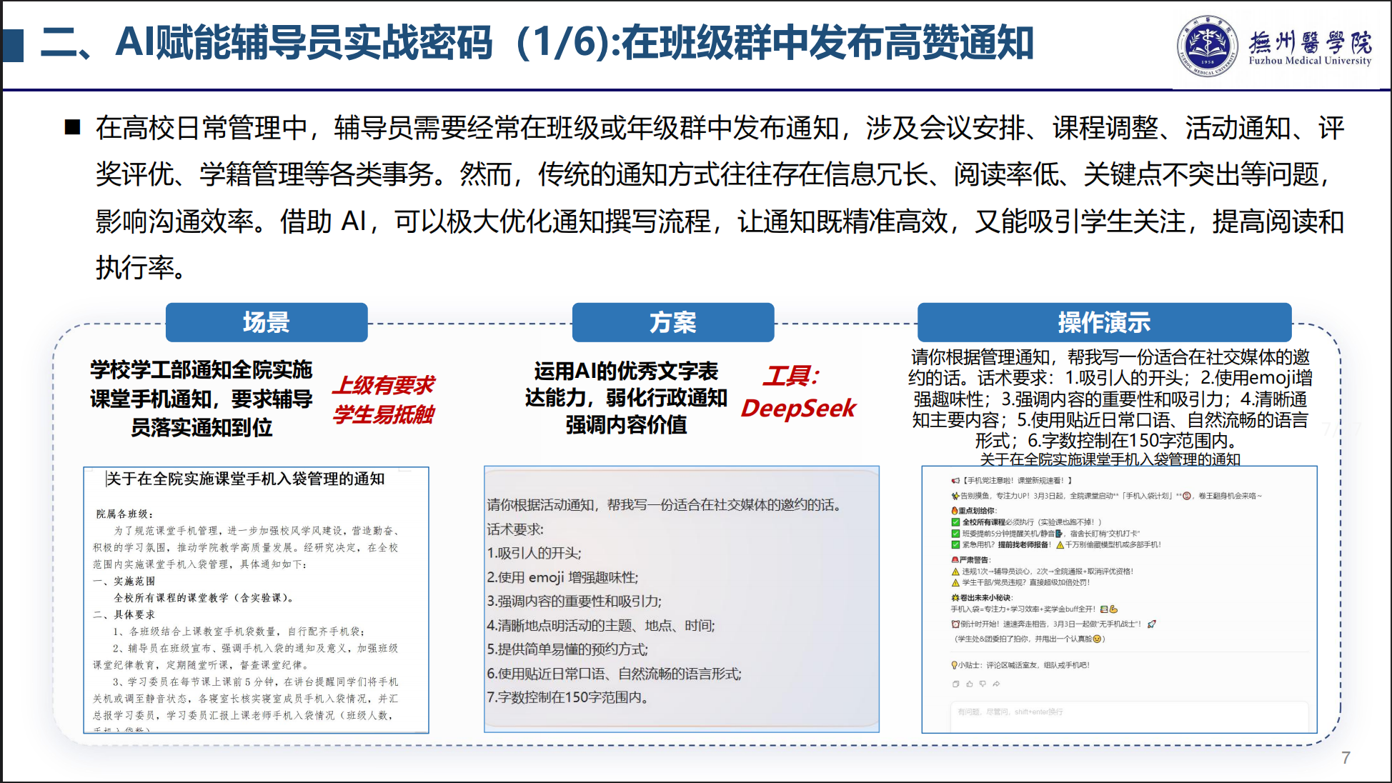
班级群高赞通知生成

传统通知常因阅读率低、信息误读影响效果。用AI优化通知需包含社交媒体适配文案、表情包、悬念式标题等要素,例如 “手机党注意了!告别摸鱼,评论区喊出室友组队”,同时将政策要点可视化,能有效提升学生接受度,助力学风建设。

高质量汇报总结与 PPT 制作

  • 总结撰写逻辑:

    先明确主题(述职、交流或汇报),再优化标题(如 “三四五工作法则”),接着拟定大纲、填充内容、补充数据案例,最后反向校验逻辑生成终稿。

  • AI 操作流程:

    梳理原始素材后,用AI分析优秀总结特征,生成定制化大纲,分模块撰写并反向提问优化。

  • PPT 工具推荐:

    天工AI可上传总结文件自动生成PPT,WPS AI支持文档转PPT,AI PPT专注设计优化,能规范版式、突出数据可视化,大幅减少手动调整时间。

学生简历智能生成

在扣子平台用手机号或抖音账号注册并选择工作空间,创建简历生成工作流(命名、添加功能描述、确认参数),复制预设节点加载模块,调整流程后输入学生实习经历、技能等信息,就能生成格式规范、无冗余信息的标准化简历,助力毕业季就业指导。

AI 改图神器

遇到图片文字错误时,上传图片至AI改图工具,输入正确文字内容,系统可自动生成修正后的图片,且免费使用,无需积分兑换,能快速优化宣传材料。

思维导图等图表制作

部分工具支持直接输入文本自动生成思维导图,如生成 “辅导员九大职责” 结构化图表;也可通过kim/deep等平台将内容转换为markdown格式后生成,不过部分功能需订阅升级。


PART3

AI 工具使用总结与资源推荐


  • 工具选择原则

无需局限于特定工具,核心是掌握方法论,理解工具底层逻辑,根据需求灵活选用,不同工具可实现相同目标。

  • 示词与工具资源

优质提示词构建:

通过角色切换适配场景、多轮对话明确需求、积累模板复用过高效指令,能提升AI工具使用效果。

资源平台推荐:

提示词可参考kimi提示词专家库、飞书社区AI达人分享及官方提示词数据库;AI工具可在aigc.cn分类检索,辅助工具推荐扫描全能王(纸质材料电子化)、不坑盒⼦(清除AI文本冗余符号)、EV录屏(教学演示录制)。


= END =

资料来源|高校辅导员工作室

编辑排版|陈静伊 程睦玲

终审|陈亮


责任编辑:智慧导语工作室

我要评论 (网友评论仅供其表达个人看法,并不表明本站同意其观点或证实其描述)

全部评论 ( 条)

    在教育数字化转型浪潮下,高校辅导员的工作模式正面临重构。廖名海老师的直播微课,让AI工具成为辅导员的 “得力助手”。