当前位置: 首页

佳绩|商贸学院师生在2023年山东省“技能兴鲁”职业技能大赛中获奖

发布时间:2023-12-11 15:03:45


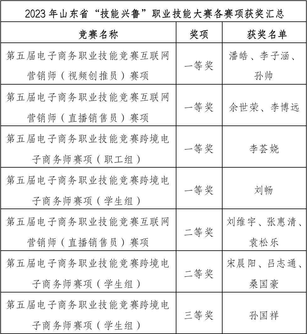
近日,山东省“技能兴鲁”职业技能大赛——第五届山东省电子商务职业技能竞赛圆满落幕。商贸学院师生在多个赛项中获佳绩,共获得一等奖4项,二等奖2项,三等奖1项,学校同时获得“优秀组织单位”称号。






为加快培养、选拔和储备高技能电子商务人才,根据山东省人力资源和社会保障厅《关于组织开展 2023 年山东省“技能兴鲁”职业技能大赛的通知》(鲁人社函 〔202339号)部署,山东省电子商务协会组织举办山东省“技能兴鲁”职业技能大赛——第五届山东省电子商务职业技能竞赛电子商务师等四个赛项,综合考核选手的专业基础理论掌握能力、数据分析能力、视频制作与推广能力及直播策划与带货能力等。


通过参加“技能兴鲁”职业技能大赛,坚持以赛促教、以赛促学、以赛促改、以赛促建。对接产业前沿技术,以行业发展和专业人才培养目标为出发点,梳理行业企业的典型工作任务,系统化提炼知识和技能,从而使教师得到锻炼,教学水平得到检验,参赛选手技能得到进一步提升,为全省数字经济转型培养优秀人才。




责任编辑:纪宇

我要评论 (网友评论仅供其表达个人看法,并不表明本站同意其观点或证实其描述)

全部评论 ( 条)

    商贸学院师生在第五届山东省电子商务职业技能获佳绩,学校同时获得“优秀组织单位”称号。