2金2银3铜!我校在中国国际大学生创新大赛(2025)湖北省复赛中喜获佳绩
发布时间:2025-08-04 11:16:48
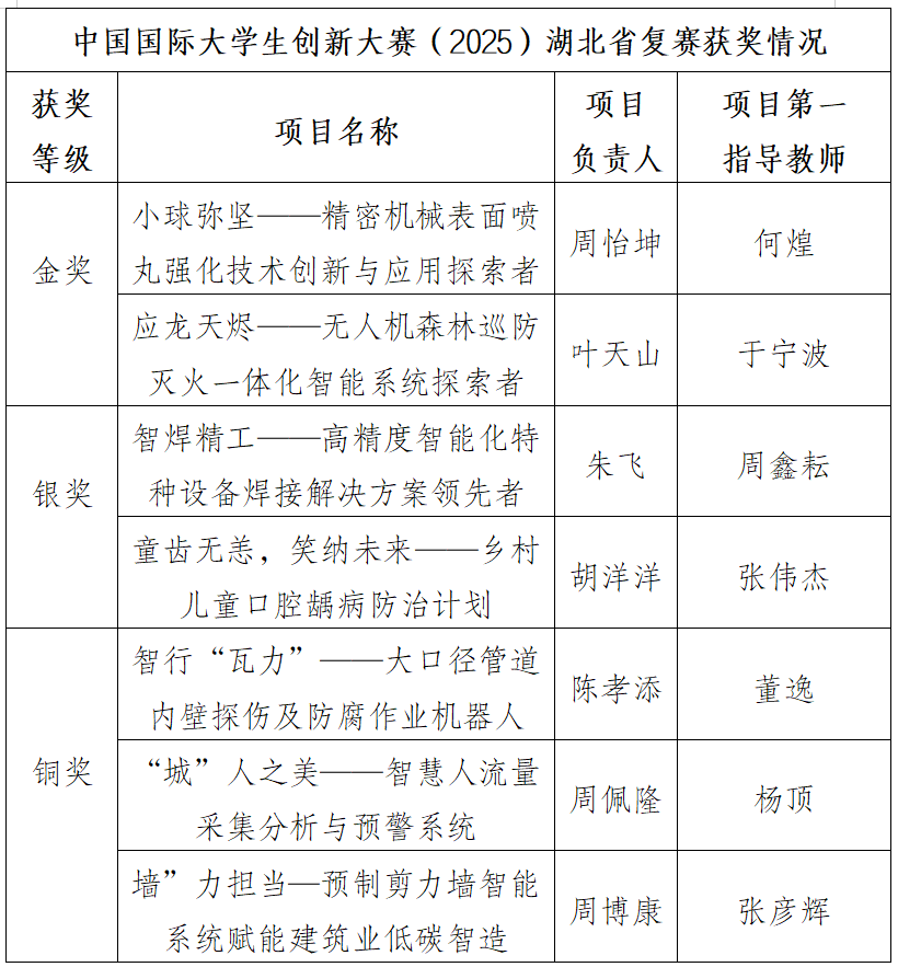
7月24日--26日,由湖北省教育厅主办的中国国际大学生创新大赛(2025)湖北省复赛现场赛在湖北工业大学举行。通过校级初赛、省级线上评审后,全省共有108所高校的460个项目进入省级复赛现场赛,复赛现场赛经过小组赛、金牌排位赛后产生198个金奖。我校参赛项目获得金奖2项、银奖2项、铜奖3项。

为积极备赛,2024年底学校就启动了2025师生创新大赛,在长达数月的备赛时间里,各支团队充分调研市场需求找到技术痛点、结合学院学科优势精准谋定切口、积极遴选优秀师生组建高效团队,通过每周末的创赛训练营,在校内外专家指导下对项目进行反复打磨、优化、提升,为项目打下坚实根基。
四个进入复赛现场赛的项目,聚焦新工科、新医科,均体现出“跨学科、跨学院”深度合作的特点,这种“学科交叉、院院联动”的模式,打破了传统专业壁垒,推动了知识融合与资源整合,形成了‘1+1>2’的协同效应。

小球弥坚团队参加金牌排位赛

应龙天烬团队参加金牌排位赛
此次成绩的取得,是学校“产教融合、专创融合”理念的生动体现,是“以赛促学、以赛促教”的鲜活案例,是各学院、各部门、师生间通力合作的结果。下一步,学校将继续依托专业创业、围绕市场创业,为学校师生创业搭建更好平台、提供更好服务,为培养更多优秀创新创业人才,地方经济发展做出更大贡献。

我要评论 (网友评论仅供其表达个人看法,并不表明本站同意其观点或证实其描述)
全部评论 ( 条)