我校学子荣获2025年“爱在大理·大学生之梦”生态修复与绿美创作竞赛特等奖
发布时间:2025-11-21 15:07:57
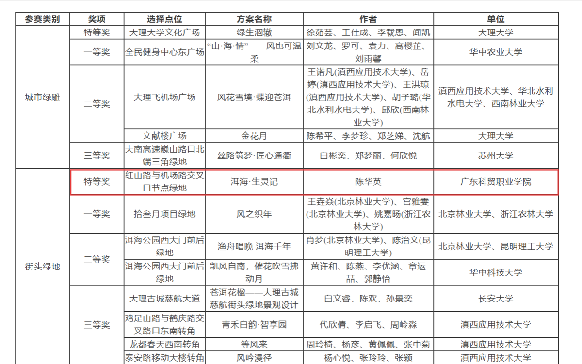
11月10日,2025年“爱在大理·大学生之梦”生态修复与绿美创作竞赛公布获奖结果。由我校园林学院陈婷老师指导的23园林工程技术高本班陈华英同学的作品《洱海·生灵记》荣获特等奖。

本次生态修复与绿美建设创作活动由大理大学与《中国园林》杂志联合主办,以“爱在大理·大学生之梦”为主题。竞赛组委会收到了来自全国各地高校的大量优秀方案。经风景园林行业高校和设计单位专家组成的初评专家委员会评分,共评选出30个入围方案。陈华英同学通过完善方案、深化方案及在线答辩等环节,在激烈的竞争中脱颖而出,最终取得“街头绿地”参赛类别特等奖的优异成绩。

本作品以自然山水、民族文化为载体,扎实推进大理市生态环境品质提升,展现人与自然和谐共生的理念。该作品体现了参赛学生的创新能力和专业素养,也展示了园林学院园林工程技术专业的教学成果,助力学生成长为优秀人才,希望日后有更多同学们积极参与,展示设计创意,打磨专业技能。
我要评论 (网友评论仅供其表达个人看法,并不表明本站同意其观点或证实其描述)
全部评论 ( 条)