我校成功获批首个非独立法人中外合作办学机构

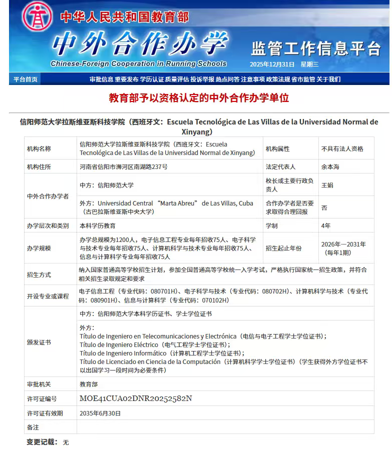
近日,教育部公布了2025年下半年本科以上层次中外合作办学机构和项目评审结果,我校与古巴拉斯维亚斯中央大学合作举办的信阳师范大学拉斯维亚斯科技学院成功获批。这是学校深入落实国家教育对外开放战略的重大成果,标志着我校中外合作办学实现了从项目到机构的跨越式发展,对于进一步提升中外合作办学质量和国际化水平具有里程碑意义。
拉斯维亚斯科技学院为我校下设的非独立法人中外合作办学机构,每年计划招生300人,纳入国家普通高等学校招生计划,采用“4+0”培养模式,学生全部培养过程均在我校完成。学院开设电子信息工程、电子科学与技术、计算机科学与技术、信息与计算科学四个本科专业,其依托的外方对应专业实力强劲—— 计算机工程居古巴排名第一,计算机科学、电信与电子工程、电气工程均位列古巴第二,且四个专业学术实力稳居拉美领先地位。
为打造优质培养体系,学院将深度融合中外双方优质教育资源与先进教学理念,构建“专业+西班牙语”复合型人才培养模式。一方面,外方教师团队汇聚Luis Hernández Santana、Erik Ortiz Guerra、Yunier Valeriano Medina3位古巴科学院院士,为教学质量与科研创新提供强有力人才支撑;另一方面,系统引入外方合作院校在通信技术、微电子、有限算力算法等领域的61门核心课程,着重强化前沿技术与本土产业需求的适配性。学生修满人才培养方案规定的全部学分后,可同时获得我校本科毕业证书、学士学位证书和拉斯维亚斯中央大学学士学位证书以及西班牙语等级证书。
拉斯维亚斯科技学院的获批,是教育部深化教育对外开放、推进中外人文交流的生动实践。学校将以该学院建设为重要契机,持续深化与外方高校的全方位合作,充分发挥“国际资源本土化+本土需求国际化”服务模式优势,努力打造国际化办学的示范标杆,为河南省电子信息、人工智能等战略性新兴产业发展提供坚实人才支撑,为“一带一路”拉美新基建注入“师大力量”。
我要评论 (网友评论仅供其表达个人看法,并不表明本站同意其观点或证实其描述)
全部评论 ( 条)