喜讯!汕头大学“重走长征路”项目获评2025年全市教育系统“党建好案例”优秀成果
近日,汕头市委教育工委通报了2025年全市教育系统“党建好案例、书记好党课、党员好榜样”优秀成果名单。我校共有15项成果获得表彰,其中书院总院党支部报送的“重走长征路”项目案例获评“党建好案例”优秀成果。
// 获奖案例 //
“沉浸式+户外拓展”模式下
“行走的思政课”育人路径探索
——以汕头大学“重走长征路”项目为例
汕头大学书院总院党支部
1
背景与起因
党的二十大报告提出培养新时代好青年的育人目标,其中加强大学生理想信念教育既是高校思想政治教育工作的核心,也是新发展阶段提升思政育人效能的现实需要。如何以创新形式更好地激发青年的学习热情是当下重要命题,本案例是汕头大学书院总院党支部结合业务工作重点与特点开展的汕头大学“重走长征路”项目,以探索“沉浸式+户外拓展”模式下“行走的思政课”育人路径。
2
主要做法
在校党委副书记的带领下,支部书记、党员带领学生连续4年开展“重走长征路”党史学习教育。过程中,师生们用坚强的意志沿着红军曾经战斗过的足迹,一步一脚印地体验学习长征精神,发扬红色基因,传承红色力量。

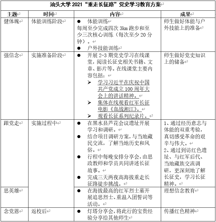
汕头大学2021年重走长征路
队员们翻越红军长征翻越次数最多的雅克夏雪山
知识沉浸式是保障
以理想定方向,筑牢信仰之基
项目紧紧围绕长征的主题,通过“健体魄、强信念、跟党走、思英雄、念党恩”五个主题阶段,将党史有机地融入“重走长征路”的相关行程与各阶段中,引导师生超越质朴的情感、进行理性的审思,实现理想信念的全面提升。

汕头大学2021年重走长征路项目实施方案
场景沉浸式是特色
以担当促作为,定好奋进之锚
本案例特别结合长征史实中的相关场景,开展了一系列教育活动。通过参观走访芦花会议遗址,对那段峥嵘岁月有了更深刻的认识;通过聆听当地老百姓讲述的红军在藏区的少数民族政策,对党的人民情怀有了更深刻的认同;在海拔最高的红军烈士墓举行开展思政课,更是让同学们有强大的思想与情感共鸣。

汕头大学2022年重走长征路
队员们徒步穿越“死亡沼泽”若尔盖大草原
参与沉浸式是核心
以吃苦焕奉献,把稳思想之舵
在徒步过程中队员们无不感受到当年红军长征的艰辛与困难。在意志力最薄弱的时候,队员们用红军顽强坚持,砥砺奋进的精神激励自己,坚定目标,咬牙向前,用行动向英雄烈士们致敬。同时通过实地调研产出两篇项目成果探索长征路上“她力量”的精神传承以及甘南迭部地区党建如何引领乡村振兴,获三项省级荣誉,并获得当地的认可。

汕头大学2022年重走长征路
队员们徒步穿越“死亡沼泽”若尔盖大草原
参与沉浸式是核心
以吃苦焕奉献,把稳思想之舵
在徒步过程中队员们无不感受到当年红军长征的艰辛与困难。在意志力最薄弱的时候,队员们用红军顽强坚持,砥砺奋进的精神激励自己,坚定目标,咬牙向前,用行动向英雄烈士们致敬。同时通过实地调研产出两篇项目成果探索长征路上“她力量”的精神传承以及甘南迭部地区党建如何引领乡村振兴,获三项省级荣誉,并获得当地的认可。

汕头大学2023年重走长征路
队员们徒步穿越娄山关与渡赤水后对于长征精神的感悟
3
成效与反响
汕头大学“重走长征路”项目,实现“沉浸式+户外拓展”双融合的“行走的思政课”创新,创新党史教育范式,是国内已知的唯一长距离徒步完成翻雪山、过草地、渡赤水、穿腊子口长征路线的高校团队,该项目也得到中国教育报、中国青年报等多家媒体平台报道,获省级以上奖项近20项。
我要评论 (网友评论仅供其表达个人看法,并不表明本站同意其观点或证实其描述)
全部评论 ( 条)