青春与宪法同行 共筑法治中国——川工大第一届科技文化艺术节“学宪法 讲宪法”演讲比赛成功举行
来源:四川工程职业技术大学
发布时间:2025-09-28 09:08:01
为深入贯彻党的二十大关于推进文化自信自强、建设法治中国的战略部署,落实习近平总书记“让宪法精神在青少年心中生根发芽”的重要指示,全面落实立德树人根本任务,5月20日,由四川工程职业技术大学党委宣传部、教育学院、校团委承办的第一届科技文化艺术节“学宪法 讲宪法”演讲比赛决赛,在立言楼演讲厅如期举行。

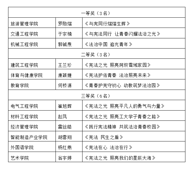
比赛现场,来自12个学院的12位选手依次登台。他们以具体鲜活的实际案例和生动形象的语言表达,深刻阐述了各自对宪法的理解与感悟,充分展现出当代大学生独特的个人风采与法治素养。经过激烈角逐,比赛结果尘埃落定。评委们从演讲内容、语言表达、形象等多个维度进行综合打分,最终评选出以下奖项:

教育学院语文教研室主任刘凯副教授对此次演讲比赛进行了精彩点评。他高度肯定了本次演讲比赛选手们的出色表现,认为比赛主题鲜明,内容丰富,充分体现了同学们对宪法精神的深入思考与积极践行。同时,他也对选手们提出了宝贵建议,希望大家在选取案例故事时注重独特性,增强演讲内容的吸引力和感染力;在演讲技巧方面,要进一步加强语音语调、节奏把控、情感表达与内容的有机结合,使演讲更具表现力和说服力。

此次“学宪法 讲宪法”演讲比赛的成功举办,进一步增强了全校师生的宪法意识,有效提升了大家的法治观念,让宪法精神在校园中更加深入人心,生根发芽。学校也将以此次活动为重要契机,持续推动法治教育工作的深入开展,不断创新法治教育形式和内容,营造更加浓厚的法治校园氛围,为培养德智体美劳全面发展的高素质技术技能人才奠定坚实的法治基础。
我要评论 (网友评论仅供其表达个人看法,并不表明本站同意其观点或证实其描述)
全部评论 ( 条)