当前位置: 首页

立德树人,两代师表|学前教育学院的“十四五”答卷

发布时间:2026-01-04 08:44:17





“十四五”时期,是学校迈向高质量发展的关键五年,也是学前教育学院锐意进取、开拓新局的五年。回望奋进征程,学前教育学院坚持“立德树人,两代师表”理念,不断加强自身建设,为助力学校高质量办学水平及服务区域经济社会发展作出了积极贡献。





党建引领
筑牢育人阵地

自建院以来,学院始终将党的政治建设摆在首位,常态化开展政治理论学习与系列专题活动,组织党支部书记讲党课10余次,深入推进“青马工程”。党建工作机制持续完善,获五星级党支部、先进基层党组织称号,发展党员3名、入党积极分子239名,设立党员示范岗10个,打造“立德树人,两代师表”党建品牌。

思政育人成效显著,累计发展共青团员300余人,获青岛市五四红旗团支部、市级优秀团员等荣誉。“青春火苗”实践团队获省级“三下乡”优秀团队,“融爱助童”志愿服务成为市级品牌,学生参与社区服务、幼儿园见习超千人次。9人获“国家奖学金”,9人获“省政府奖学金”;1人获“山东省优秀辅导员”,3人获校级“辅导员年度人物”,2个辅导员领航工作室立项。毕业生就业率稳定在95%以上,专升本率超50%。

学院与临沂大学教育学院开展党建联建,签署合作协议,在组织共建、党员共育、人才共培等方面深度合作,推动区域学前教育事业高质量发展。


教学改革
提升培养质量

学院持续深化教育教学改革,推动人才培养质量稳步提升。“十四五”期间,学生获省级以上技能大赛奖20项,承办省市技能大赛4项。实施现代学徒制专业1个,与5所中职学校在3个专业开展中高职贯通培养,形成“三主线、四阶段、两取证”培养模式,并与本科院校合作开展高本贯通培养。教师建成省级在线精品课程2门、社区教育优质课程3门、校级在线开放课程4门、课程思政示范课1门,获批省级职业教育教学创新团队1个,立项省级教改课题2项(含重点1项),校企合作出版教材1部、开发教材3部。

2023年,学院增设婴幼儿托育服务与管理专业,构建“养育支持、医学照护、早期教育、服务管理”四大课程模块,推行“双导师制”与“社区即课堂”模式,融合真实案例与AR技术强化实践教学。同年,学前融合教育专业群获批山东省第二批高等职业教育高水平专业群建设项目,学院创新“多情境·双导师”教学模式与“三阶递进”育人闭环,形成“实践—科研—教学”良性循环,累计培养融合教育人才千余名,服务家庭数百户,有力支撑区域“幼有优育”与融合教育高质量发展。


科研创新
助推内涵发展

学院以“凝聚科研合力、培育优质成果、提升学术影响力”为核心目标,系统化构建教科研培育体系,精准锚定四大核心研究领域,实施“分层动员+精准培育”双轮驱动策略:搭建“老带新”科研导师梯队,10位资深导师结对指导青年教师明确科研规划;邀请校外知名专家开展“前期筹备-现场指导-后续跟进”闭环式“一对一”申报书指导,优化选题与论证逻辑;建立“全周期、精细化”过程管理体系,从开题论证、经费管控到结题验收全程把关,推动科研成果落地转化。

“十四五”期间,学院获批国家级课题1项、省部级课题13项,实现国家级人文社科类课题重要突破;青岛市哲学社会科学青年人才团队2个,青岛社科研究智库培育基地1个,发表期刊论文10余篇,完成横向合作项目7项,合同金额达43.1万元;63位教师全员签订《科研承诺书》,诚信科研生态持续筑牢。

学院教师王静聚焦学前教育前沿,主持教育部人文社科课题、山东省职业教育改革重点课题等多项国家级、省部级课题,研发普惠性托育服务风险评估系统等实用成果。近三年出版专著1部、发表论文3篇,研究成果在20余所幼儿园落地应用,培训教师200余人次,助力2所乡村幼儿园实现省级课题“零的突破”,以扎实科研诠释新时代职教工作者的专业担当。


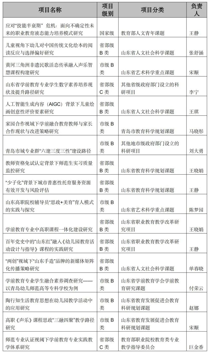
纵向课题成果


横向课题成果


政校行企
夯实实训支撑

学前教育学院以“服务区域发展、对接行业需求”为导向,积极推进“政校行企”协同育人,先后与多家教体局签署全面战略合作协议,与50余家优质企业和幼儿园建立深度合作,形成“专业共建、人才共育、资源共享、发展共赢”的产教融合新格局。

学院大力夯实实训教学根基。学院实训室分布于闻韶楼、敏行楼、师范楼及教育实训基地,占地面积达10234.73㎡。学院实训条件完备,建有亲子活动与家庭教育指导室、建构游戏实训室、STEM教育实训室、模拟托育中心实训室、融合幼儿园实训教室、特殊儿童教育康复实训室、幼儿园游戏活动综合实训室、婴幼儿生活照护智能实训室、蒙台梭利教室、模拟幼儿园、音乐启蒙打击乐实训室等60余间现代化实训室,琴房近150间,为学生实习实训提供坚实保障。


服务乡村
践行教育担当

学前教育学院以“助力乡村幼教提质、推动城乡教育均衡”为核心目标,聚焦乡村幼儿教师核心职业能力短板,系统性开展社会培训服务。学院以乡村幼教实际需求为核心,定制“游戏实践+行为观察+教研提升+幼小衔接”四大课程模块,聚焦关键能力培养。组建“高校专家+一线名园长+教研员”三位一体优质师资矩阵,推动理论与实践深度融合。创新“理论授课+园所观摩+案例研讨+成果输出”线下沉浸式闭环培训,设现场教学点实现学用转化。

“十四五”期间,学院承办的培训覆盖整个青岛的市区乡镇,累计承办80余次专项培训,培训人次达5000余人;质量显著优化,满意度从82.3%升至95.5%,优质项目占比达68.7%;成果突破明显,其中开发定制化课程12门,邀请省市级以上专家10余人次授课,累计授课时长超192学时;学员考核合格率100%,培训满意度达98%以上;学员产出游戏设计方案、观察案例分析等实践成果140余份,30%以上成果已应用于乡村幼儿园日常教学。


建强师资
激发队伍活力

学前教育学院始终将师资队伍建设作为高质量发展的核心引擎,以人事制度改革为抓手,推动师资结构优化和能力提升。学院严格落实“定编、定岗、定责”机制,完善教学与科研工作量认定体系,将绩效工资、评优晋升与工作实绩深度挂钩,全面激发教师干事创业热情。通过“揭榜挂帅”重点项目攻坚,引导教师聚焦行业实际问题攻关,形成以创新成果论业绩的鲜明导向。

在人才引育方面,学院构建“引育留用”全链条机制,近两年引进博士5人,柔性聘请21名校外专家,打造多元化高水平师资梯队。同时,深化“双师型”队伍建设,推动30余名教师深入企业实践,新培育“双师型”教师30人,“双师型”教师达85%。学院现有省级高水平专业群和省级教学创新团队,青岛市哲学社会科学青年人才团队2个,青岛社科研究智库培育基地1个。

学院注重师德师风与专业能力双提升,不断通过干部队伍动态调整机制,重用15名年轻管理干部,优化管理效能。目前,学院教师博士、硕士学历占比100%,拥有校级技能大师工作室、省级教学创新团队等平台,师资队伍整体水平稳居区域前列,为培养高素质学前教育人才提供坚实保障。


国际合作
拓展办学格局

学前教育学院深度融入上合组织教育合作框架。在国际化人才培养方面,与德国汉斯·赛德尔基金会合作建设学前教育能力中心,成功引进德国先进幼教课程体系,对德国职业教育学前教育专业的教学大纲进行本土化解读与分析,开发具有本地区专业特色的学习情境和学习产品,形成能力导向、行动导向、发展导向的融合课程教学模式。在中外合作办学方面,成功开设我校首个中外合作办学项目,与白俄罗斯格洛德诺杨克库帕尔国立大学合作开办学前教育(中外合作)专业,2025年共有96名新生进入学前教育专业(中外合作)学习,依托我校高水平专业群和省级高水平创新教学团队,结合白方优质教育资源,共同培养具有国际视野的高素质幼儿教师。











回顾“十四五”,学前教育学院始终坚持以立德树人为根本、以高质量发展为核心,积累了宝贵经验。展望“十五五”,学院将立足坚实基础,秉承实干精神,以更高站位、更宽视野、更实举措接续奋斗,奋力书写“十五五”高质量发展新篇章,为学前教育事业进步作出新的贡献。





责任编辑:魏祯

我要评论 (网友评论仅供其表达个人看法,并不表明本站同意其观点或证实其描述)

全部评论 ( 条)

    回顾“十四五”,学前教育学院始终坚持以立德树人为根本、以高质量发展为核心,积累了宝贵经验。