当前位置: 首页

喜报+1+1+1+1......

发布时间:2025-12-09 14:35:07



风劲好扬帆

奋进正当时

近日

学校在多个领域喜获佳绩

荣誉纷至,捷报频传


我校学子在第十七届山东省大学生科技节——心理学应用技能大赛中获多项荣誉


近日,第十七届山东省大学生科技节——心理学应用技能大赛圆满落幕。作为省内心理学应用领域权威赛事,大赛以“赋能心理实践,培育专业人才”为主题,吸引省内知名高校的千余支队伍同台竞技。学校心理健康教育指导中心历时半年,从发动比赛、组建团队、打磨参赛作品、参赛演练等多个环节统筹策划此次大赛,最终在四类赛道中全面发力、均有斩获,摘得省级二等奖3项、三等奖9项。

左右滑动查看更多


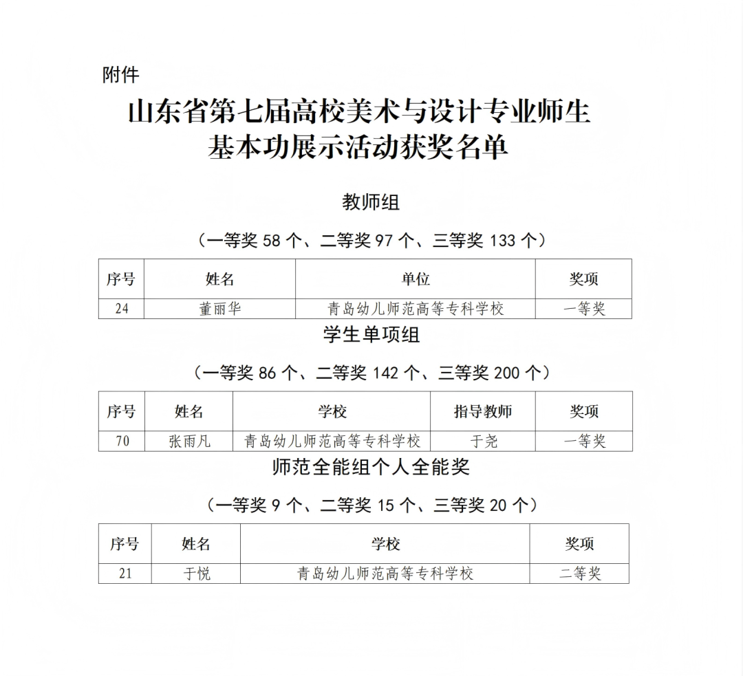
学前教育学院师生在多项省级艺术类赛事中屡创佳绩


近日,山东省教育厅公示了第七届高校美术与设计专业师生基本功展示活动获奖名单,我校美术教育专业师生凭借扎实的专业基础、创新的设计理念与精湛的艺术表现力,在激烈竞争中脱颖而出。其中,董丽华获教师组一等奖,张雨凡获学生单项组一等奖,于悦获师范全能组个人全能奖二等奖。

在同期举办的2025年山东省大学生校园艺术节器乐舞蹈专项展示活动中,“童心舞蹈团”凭借舞蹈作品《活着1937》荣获舞蹈甲组二等奖。该作品以1937年的历史为背景,聚焦民族危亡时刻的生命坚守与家国情怀,通过舞蹈语言再现了那段战火纷飞岁月中人民的不屈抗争。学生们用深情的肢体表达,传递出危难中人性的光辉以及对和平的深切向往,作品兼具历史厚重感与艺术表现力。


商贸学院学子在“百蝶杯”省赛中斩获佳绩


近日,由中国物流生产力促进中心主办的“百蝶杯”第十一届全国大学生物流仿真设计大赛圆满收官,我校商贸学院学子凭借扎实的专业功底、出色的团队协作和创新的设计方案,在激烈角逐中脱颖而出,一举斩获二等奖、三等奖各一项,充分展现了我校现代物流管理、供应链运营专业学子的专业素养和实践能力。


文旅与厨艺学院师生在多个领域捷报频传


在第五届山东省“鲁菜师傅”职业技能竞赛中,文旅与厨艺学院选派5名选手参与中式烹调、中式面点及餐厅服务三大赛项。经过激烈角逐,学院教师尚乾荣获中式面点赛项第一名,刘浩学获中式烹调一等奖,于雪凌获中式面点三等奖。

在一带一路暨金砖国家技能发展与技术创新大赛首届智慧文旅产品设计与营销技能赛项全国总决赛中,由智慧旅游技术应用专业王雪、郭鑫雨、曹力丹、刘自豪四位同学组成的参赛团队荣获全国二等奖,李亚男、章盼获评优秀指导教师,学校获“优秀组织奖”。

在山东省“技能兴鲁”职业技能大赛——2025年全省研学旅游指导师职业技能竞赛中,文旅与厨艺学院教师陈穗珠荣获职工组一等奖,赵文慧、刘家琦分别斩获学生组一等奖和三等奖,学校荣获“优秀组织单位”。

在第十七届山东省大学生科技节——山东省大学生互联网+康养旅游大赛中,研学旅行管理与服务专业学生团队从千余支队伍中脱颖而出,斩获二等奖1项,三等奖4项。

近日,研学旅行管理与服务专业典型案例《深耕上合产教融合,创新研学育人实践》成功入选第二十七届高交会《全国产教融合与科教融汇典型案例汇编》,摘得了学校在产教融合领域的探索实践新成果

在2025年青岛市院校职业技能大赛中,教师邹云帆、陈穗珠双双荣获“旅游线路创新设计”赛项二等奖,王静媛、杨淼焱分别斩获会展数智化运营赛项一等奖、三等奖。


往昔已展千重锦,明朝更进百尺竿

实学实干,勇于创新

为奋进的青幼人点赞






责任编辑:魏祯

我要评论 (网友评论仅供其表达个人看法,并不表明本站同意其观点或证实其描述)

全部评论 ( 条)

    近日,学校在多个领域喜获佳绩,荣誉纷至,捷报频传。