2025年学生社区文化节开幕式首场比赛——叠军被暨宿舍公约设计大赛结果出炉!
发布时间:2025-11-18 08:19:52
风携清意,日暖闲庭
人影渐聚,笑语初扬
乐声轻绕庭前
树青春舞步逐风扬
“青春聚社区,欢乐共同行”学生社区文化节热闹启幕!

11月11日下午,我院隆重举行2025年学生社区文化节开幕式暨“一站式”学生社区服务中心和就业创业赋能中心启动仪式!开幕式结束后,生物与化学工程系承办的“叠被铸魂,方寸藏规”百人叠军被大赛即刻开赛,170余名同学同台竞技。赛场上,同学们争分夺秒,利落折角里藏着“严谨”;同期开启的宿舍公约设计大赛,更以温情字句盛满“默契”。两场赛事,恰把热爱与自律,悄悄织进了校园里。










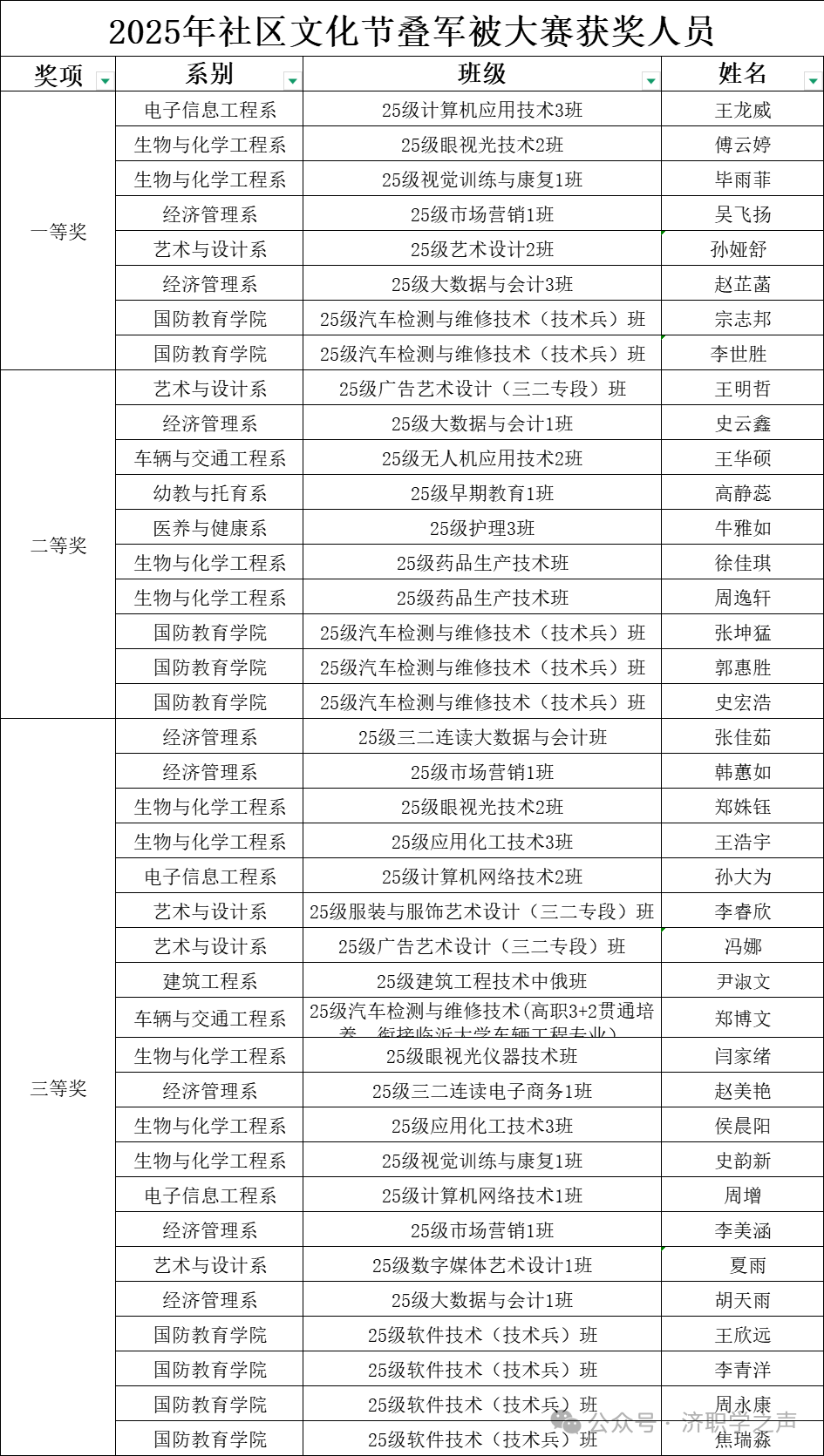
经过激烈的角逐与评委老师的细致评分,本次学生社区文化节百人叠军被大赛及宿舍公约设计大赛的获奖名单已正式出炉:


当方寸被褥的棱角落定、一纸公约的温情封笔,本次学生社区文化节的叠军被大赛与宿舍公约设计大赛已悄然落幕。从170名同学争分夺秒折出的“豆腐块”里,我们看到了细致与严谨的生活态度;在一份份满是巧思的宿舍公约中,读到了室友间的默契与温暖。这场双赛,是技能的较量,更是生活热爱的具象表达。愿大家带着这份较真与热忱,把日常过成精彩。期待与你再赴热爱之约!
我要评论 (网友评论仅供其表达个人看法,并不表明本站同意其观点或证实其描述)
全部评论 ( 条)