这个地铁站,为什么叫“广东医大”站

2025年11月28日9点30分东莞地铁1号线正式运营!其中,途径广东医科大学的站点“广东医大站”,引发热烈反响,众多同学纷纷前往打卡拍照,记录这一值得铭记的城市时刻。




作为东莞轨道交通建设的重要里程碑,备受瞩目的东莞地铁1号线的正式亮相,不仅串联起城市核心区域,更将为市民出行带来全新体验。接下来,就让我们一起走近东莞地铁1号线,了解它的亮点与特色……
基本状况

东莞轨道交通1号线(一期工程)起于东莞西站,止于梅塘站,途经望牛墩、洪梅、道滘、万江、南城、东城、大岭山、松山湖、大朗、黄江等10个镇街(园区),线路总长57.46公里。
广东医大站的命名源于其地理位置与广东医科大学的紧密关联。该站点位于东莞地铁1号线,直接服务于广东医科大学松山湖校区,方便师生出行。以学校名称命名,既体现了站点的服务属性,也强化了学校与城市交通网络的联系,是地铁站点命名中“以标志性公共建筑命名”原则的具体应用。



出行优势

1.换乘便捷:与2号线十字交叉换乘,东莞西站、市民中心站、东城南站等可换乘穗深城际、佛莞城际等多条线路。
2.智能舒适:GoA4级全自动驾驶,设自助购票机、智能客服中心,列车配备无线+有线充电区。
3.接驳完善:25个站点配套141条接驳公交,解决“最后一公里”;全线设无障碍电梯、盲道,重点站有母婴室票价与便民设施。

票价优势
1.计价规则:起步2元(4公里),4-12公里每4公里加1元,12-24公里每6公里加1元,超24公里每8公里加1元,全程11元。
2.学生福利:东莞市户籍且在广东医科大学就读的学生,凭《东莞市公交学生卡》享单程票5折。
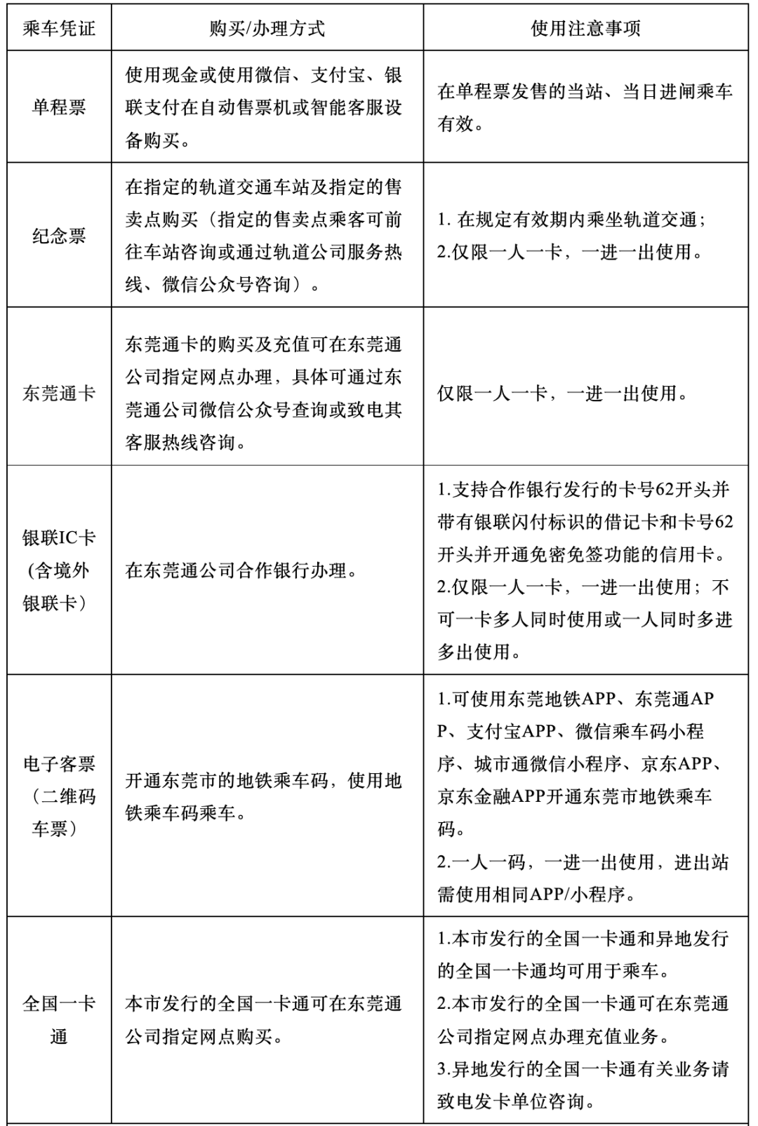
3.购票方式:支持单程票、东莞通卡、银联IC卡、电子客票(二维码)、全国一卡通等。




便民贴士
1.东莞通卡、本市全国一卡通乘车享政府规定折扣。
2.进闸后需180分钟内出站,超时/超程需补交相应车资。
3.咨询热线:0769-88176666可查询票价、票务问题等。
4.沿线串联商圈(首铸万科广场、国贸中心等)和文化地标(市图书馆、同沙公园等),吃喝玩乐一站达。


来源 | 投资东莞、精彩莞事、东莞文旅
出品 | 学生工作部(就业指导中心)
图 | 陈晓敏、郭宛桐、杨祉慧、梁泽佳、
刘宇婷、陈珮瑜、王炽城、黄丹霞、廖亭亭
编辑 | 刘宇婷、钟栩祈、冯宇钊
责编 | 娜力开扎、亓艳丽、匡思蕾、卫家乐
审核 | 谢孝东
审发 | 雷鸣
“总书记金句”专题
奋进新征程 建功新时代
弘扬伟大建党精神
欢迎大家在评论区分享你的金句共鸣

【广东医学工官微运营中心】
官微投稿&加入我们:kuangsilei@gdmu.edu.cn
我要评论 (网友评论仅供其表达个人看法,并不表明本站同意其观点或证实其描述)
全部评论 ( 条)