特等奖4项!广工以团体总分全省第一在“挑战杯”国赛再捧“优胜杯”
来源:广东工业大学官网
发布时间:2025-12-01 16:35:41
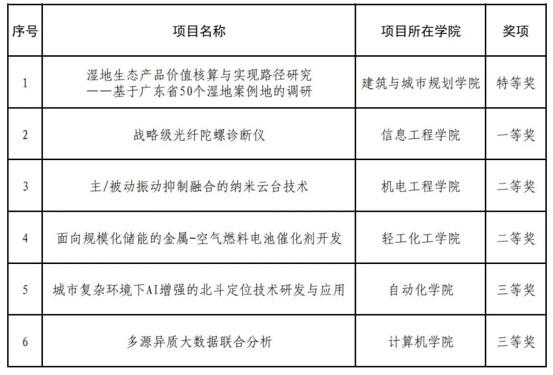
11月3日,第十九届“挑战杯”全国大学生课外学术科技作品竞赛结果揭晓,广工以团体总分广东省第一名的成绩再次捧起国赛“优胜杯”,获主体赛特等奖1项、一等奖1项、二等奖2项、三等奖2项,2025年度“揭榜挂帅”擂台赛特等奖2项、一等奖1项、二等奖1项、三等奖4项、优胜奖2项,2024年度“揭榜挂帅”专项赛特等奖1项、一等奖1项、二等奖5项、三等奖3项。学校首次在主体赛哲学社会科学类社会调查报告组别夺得特等奖,取得新突破。



据悉,本届比赛由共青团中央、中国科协、教育部、中国社科院、中国工程院、全国学联和江苏省人民政府共同主办。竞赛吸引来自全国2700多所高校的40余万件作品、300多万名学生参赛,640件主体赛项目入围终审决赛。
从校赛、省赛至国赛的各阶段,学校高度重视“挑战杯”备赛工作,学校党委副书记陈卓武多次听取备赛汇报,关心作品培育情况,指导赛前准备工作。终审决赛期间,陈卓武、副校长余林赴南京大学看望慰问参赛师生,勉励同学们勇攀科创高峰,为校争光。

参赛师生合影
本届备赛得到学校相关部门和学院的大力支持,各部门和学院通力合作,对备赛工作进行系统谋划、一体推进。校团委先后邀请20余位专家开展了多场专题培训、选题培育、模拟答辩、集中演练等,持续优化项目的科学性、先进性与展示度,帮助学生梳理答辩逻辑、调整PPT呈现细节。各参赛学院领导、团委书记、指导老师悉心指导,与参赛学生一同打磨,提升作品质量,并赴决赛现场指导和陪伴,为参赛学生加油鼓劲。
作者:团委
编辑:李成瑶
审核:团委
我要评论 (网友评论仅供其表达个人看法,并不表明本站同意其观点或证实其描述)
全部评论 ( 条)