德州学院获批6项2025年度德州市科协智库调研课题
发布时间:2025-08-29 09:16:15
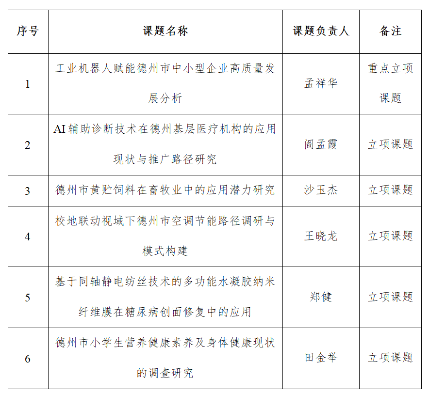
近日,德州市科学技术协会公布了2025年度德州市科协智库调研课题立项名单,德州学院6项课题获批立项,其中1项课题为重点立项课题。

近年来,学校科协充分发挥桥梁纽带作用,紧密依托学校科研优势,有效团结凝聚广大科技工作者,有效调动其积极性、主动性和创造性。学校将严格遵循主管部门对调研课题的要求,强化项目过程管理,切实保障研究质量,为服务市委、市政府科学决策、民主决策、依法决策贡献智慧和力量。
我要评论 (网友评论仅供其表达个人看法,并不表明本站同意其观点或证实其描述)
全部评论 ( 条)