成都医学院MPA团队在全国案例大赛喜获佳绩
来源:成都医学院新闻网
发布时间:2025-04-27 16:36:25
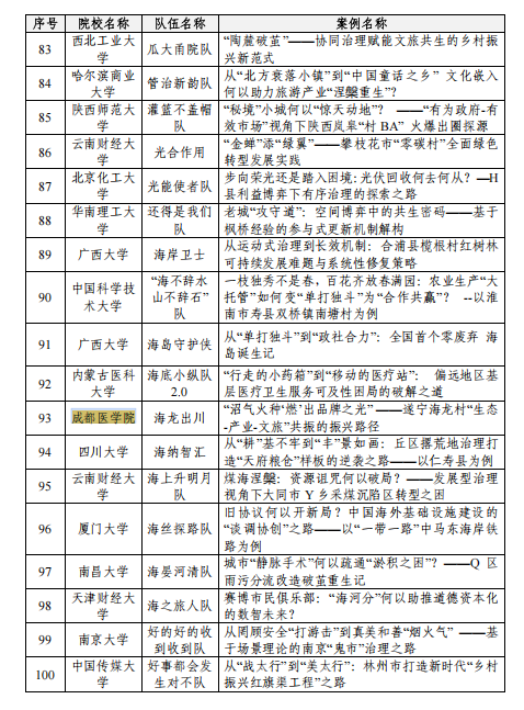
近日,第九届中国研究生公共管理案例大赛圆满落幕。在此次高手云集的赛事中,成都医学院公共管理专业硕士点交出亮眼答卷——5支队伍成功通过初审晋级复赛。其中,由刘霆、刘永贵两位老师指导,2024级公共管理专业硕士研究生王倩茹、周川、彭宽萍、胡敬萍、郑灵娜5名同学组成的“海龙出川”团队,凭借《“沼气火种”燃出品牌之光——遂宁海龙村“生态-产业-文旅”共振的振兴路径》案例荣获优秀奖,是学校公共管理学科在此项赛事中首次获奖!


中国研究生公共管理案例大赛是公共管理领域极具权威性与影响力的赛事,旨在通过社会调研、案例撰写、现场论辩等环节,全面提升MPA学生运用公共管理理论解决实际问题的能力,推动学科教育与实践深度融合。本届大赛吸引了全国268所院校的3115支队伍同场竞技,竞争异常激烈。成绩的取得离不开师生的共同努力。备赛期间,公共管理学科点精心组织,指导老师们开展案例专项培训,从案例选题、调研方法到报告撰写进行全流程指导;参赛学生深入一线调研,反复打磨案例细节,力求将理论与实践深度结合。


此次获奖,是对学校MPA教育教学成果的有力肯定,标志着学校MPA人才培养质量和学生实践能力获得全国性认可,进一步提升了学校在公共管理领域的影响力。未来,成都医学院公共管理学科将继续以“三案建设”为核心,持续深化教学改革,鼓励师生积极参与高水平赛事,不断提升专业素养与实践创新能力,为学校高质量跨越式发展贡献公管力量!
我要评论 (网友评论仅供其表达个人看法,并不表明本站同意其观点或证实其描述)
全部评论 ( 条)