院(系)社区活动丨政府管理学院宿舍文明公约风采展
为持续推进学生社区建设,丰富学生社区文化内容,各院系学生社区发挥专业特色优势,开展了丰富多彩的社区活动,旨在推动“五育活动进社区”,促进社区青年全面发展,共建和谐美好学生社区。
“政”社区·筑梦家园
政府管理学院
宿舍文明公约风采展
为深化学生社区建设,营造“安全、卫生、和谐、文明”的宿舍文化氛围,进一步引导学生养成文明举止与良好生活习惯,政府管理学院生活指导室在本学期再次发起倡议,号召2024级新生寝室长主动引领室友们共同制定寝室公约。同时,欢迎此前尚未参与的宿舍积极加入这一行列。在同学们的积极响应与热情参与下,各宿舍结合自身特色与风格,以海报、绘画、文本等形式呈现了各具特色的宿舍公约。
我们精选了部分宿舍文明公约,一起来欣赏下吧!
01
· 学11楼418宿舍 ·

学11楼418宿舍的公约条理清晰,考虑全面,对宿舍纪律、宿舍安全注意事项、生活作息和其他方面做出明确要求,体现出寝室成员对自身的高要求,值得我们点赞。
02
· 学11楼417宿舍 ·

417宿舍选择纸质版手绘的形式,将严肃的寝室规定以活泼可爱的方式呈现出来,让寝室成员在认真执行各项要求的同时能保持好心情。
03
· 学12楼1212宿舍 ·

1212寝室选择西游记版卡皮巴拉形象作为公约配图,生动有趣,别出心裁;在内容方面,该寝室特意强调了“学习氛围营造”,能看出寝室成员之间相互督促共同进步的心愿。
04
· 学2楼1224宿舍 ·

1224寝室将寝室公约细分为五大块,条理清楚,内容细致全面。寝室成员共同强调了要注重卫生,并且细心列举了多条操作性强的内务规范,表达出成员对待寝室生活的认真态度。
05
· 学11楼414宿舍 ·

414宿舍公约简洁明了,言简意赅,让人能够迅速get到她们宿舍公约关注的核心点。同时,橙黄色的公约背景,也让人能从中看出寝室成员之间关系的温暖。
06
· 学11楼415宿舍 ·

415寝室公约内容详细丰富,全面具体,特意将私人区域注意事项单列出来,可以看出成员在爱护关心集体的同时,也十分注重个人权益保护。
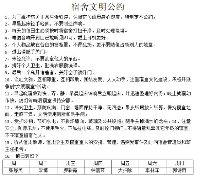
07
· 学11楼420宿舍 ·

420宿舍文明公约共有16条,涵盖了寝室生活需要注意的方方面面,并细心的列出了值日表,在每周五安排了固定时间的大扫除,相信这个寝室一定是一个讲卫生守纪律的文明宿舍。
08
· 学16楼410宿舍 ·

410寝室将寝规命名为家庭公约,可以看出团结友好,温暖友爱的寝室氛围。相信410寝室的成员一定能和谐相处,以积极阳光的态度对待生活。
同学们制定的宿舍公约不仅形式多样,而且内容有趣,让人眼前一亮。我们有理由相信在宿舍公约的“指引”下,大家的宿舍生活既有秩序又不失温馨。
希望越来越多的宿舍能够制定出符合本宿舍风格特点的宿舍公约,我们的邮箱随时等候着!
我要评论 (网友评论仅供其表达个人看法,并不表明本站同意其观点或证实其描述)
全部评论 ( 条)